EasyManua.ls Logo

Kidde ARIES - Page 206

Kidde ARIES
282 pages
Print Icon
To Next Page IconTo Next Page
To Next Page IconTo Next Page
To Previous Page IconTo Previous Page
To Previous Page IconTo Previous Page
Loading...
August 2013 3-124 P/N 06-236530-001
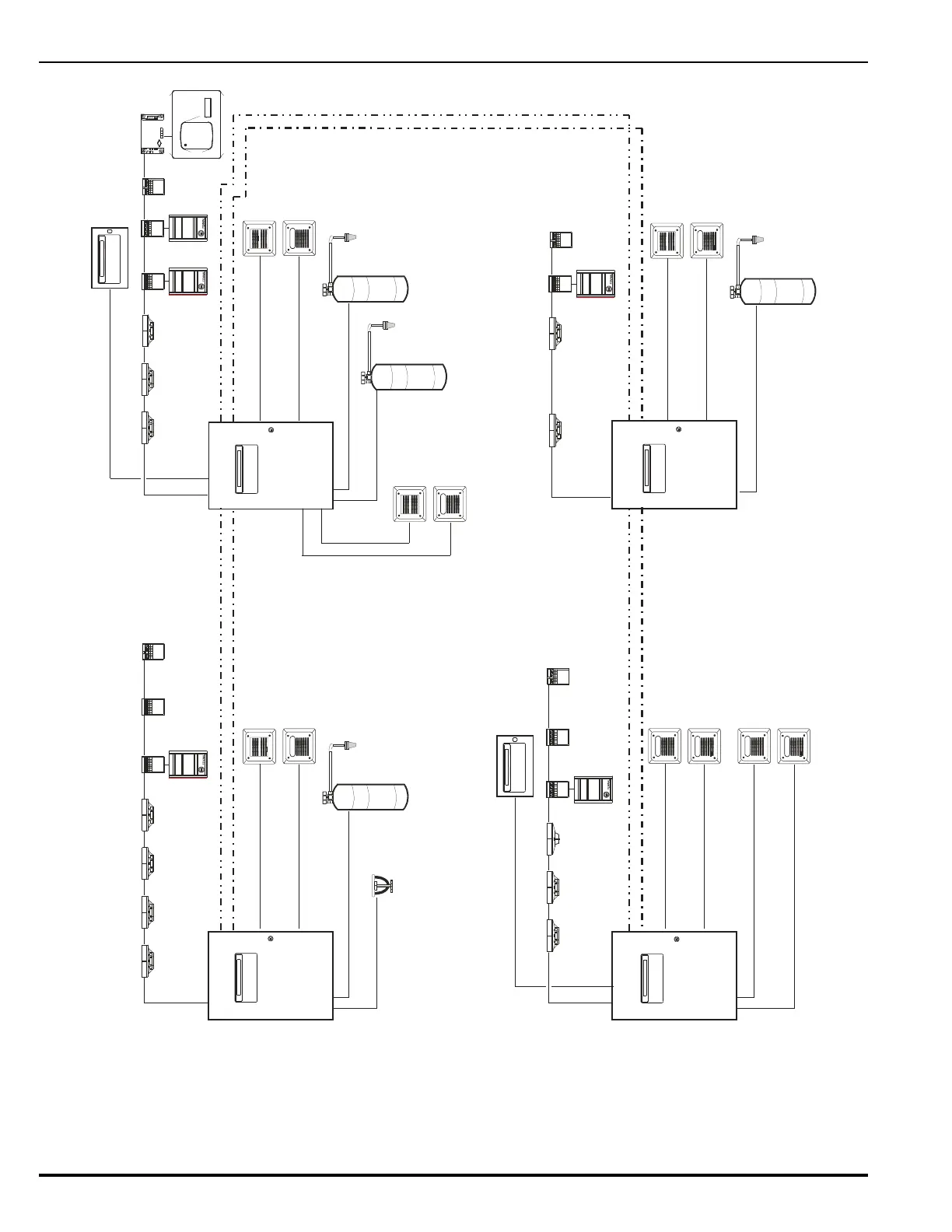
Figure 3-56. Typical Networked ARIES System
CPD 7052
A
G
E
N
T
R
E
L
E
A
S
E
Pre-Alarm/Pre-Release
Notification Appliance
Agent-Release
Notification Appliance
Special Extinguishing System
Pre-Action-Sprinkler System
Manual Release Station
CPD 7052 PSD 7152
7654321
PC PC PC PC
(+) (-) (+) (-)
8
A
SW
B
SW
(+)
LED
(-)
LED
FIRE
ALARM
LIFT
AI
RDCM
A
G
E
N
T
R
E
L
E
A
S
E
Pre-Alarm/Pre-Release
Notification Appliance
Agent-Release
Notification Appliance
Special Extinguishing System
Manual Release Stations
CPD 7052
PSD 7152 THD 7252
7654321
PC PC PC PC
(+) (-) (+) (-)
8
A
SW
B
SW
(+)
LED
(-)
LED
FIRE
ALARM
LIFT
AI
7654321
PC PC PC PC
(+) (-) (+) (-)
N/C
COM N/O
AO
RDCM
Notification Appliances
Manual Alarm Station
(Typical)
CPD 7052
PSD 7152
7654321
PC PC PC PC
(+)(-)(+)(-)
8
A
SW
B
SW
(+)
LED
(-)
LED
FIRE
ALARM
LIFT
AI
765
4321
PC PC PC PC
(+) (-) (+) (-)
N/C
COMN/ O
AO
A
G
E
N
T
R
E
L
E
A
S
E
Pre-Alarm/Pre-Release
Notification Appliance
Agent-Release
Notification Appliance
Special Extinguishing System
Manual Release Station
Special Extinguishing System
A
G
E
N
T
R
E
L
E
A
S
E
Pre-Alarm/Pre-Release
Notification Appliance
Agent-Release
Notification Appliance
CPD 7052
765
4321
PC PC PC PC
(+) (- ) (+ ) (-)
N/C
COMN/ O
AO
INTERFACEMODULE
FM
APPROVED
IN
OUT
RXTX
RXTX
GND
AIM
AnaLASER II
7654321
PC PC PC PC
(+) (-) (+) (-)
8
A
SW
B
SW
(+)
LED
(-)
LED
FIRE
ALARM
LIFT
AI
CPD 7052
PSD 7152
7654321
PC PC PC PC
(+) (- ) (+ ) (-)
8
A
SW
B
SW
(+)
LED
(-)
LED
FIRE
ALARM
LIFT
AI
765
4321
PC PC PC PC
(+) (-) (+) (-)
N/C
COM N/O
AO for Control Functions
(Typical)
PSD 7152
7654321
PC PC PC PC
(+) (-) (+) (-)
8
A
SW
B
SW
(+)
LED
(-)
LED
AI
Notification Appliances
7654321
PC PC PC PC
(+) (-) (+) (-)
8
A
SW
B
SW
(+)
LED
(-)
LED
AI
Sprinkler Supervision
(Typical)
Sprinkler Supervision
(Typical)
Channel 1
Channel 2 (Optional)
System
No. 1
System
No. 2
System
No. 3
System
No. N

Table of Contents

Related product manuals