EasyManua.ls Logo

Matrox 4Sight - Matrox Meteor-II;Standard Grab Section

Matrox 4Sight
214 pages
Print Icon
To Next Page IconTo Next Page
To Next Page IconTo Next Page
To Previous Page IconTo Previous Page
To Previous Page IconTo Previous Page
Loading...
Matrox Meteor-II /Standard grab section 113
Matrox Meteor-II /Standard grab section
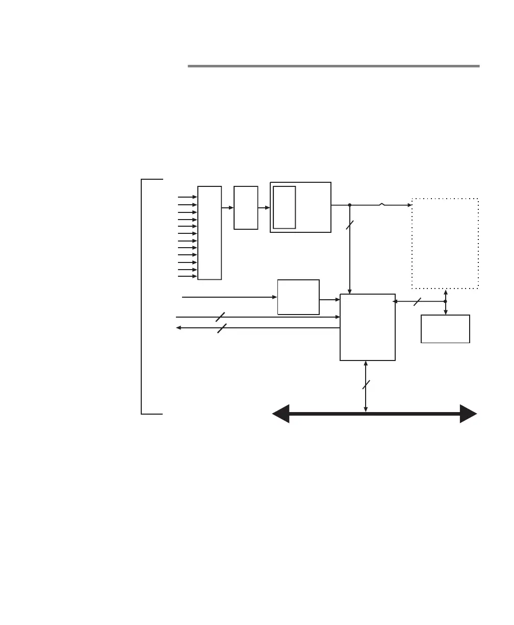
The grab section of the Matrox Meteor-II /Standard board uses
a video decoder to capture monochrome video in RS-170/CCIR
format, and composite (CVBS) or component (Y/C) color video
in NTSC/PAL format.
For the purpose of expediency the Matrox Meteor-II MJPEG
module and the Matrox VIA will be discussed later in this
chapter, since they apply to both Matrox Meteor-II’s available
for Matrox 4Sight.
.
(4 Mbytes)
Gain
Decoder
To video input
connector
24
32
64
VID_IN2
VID_IN9
VID_IN1
VID_IN8
VID_IN3
VID_IN10
VID_IN4
VID_IN11
VID_IN5
VID_IN12
VID_IN6
VID_IN7
Low
Pass
Filter
VIA
SGRAM
Opto-
coupler
Trigger
Host 32-bit PCI bus
12:1
MUX
MJPEG
Module
(optional)
Aux
2
2
{

Table of Contents

Related product manuals