EasyManua.ls Logo

Matrox 4Sight - User Bits; Matrox Meteor-II;Multi-Channel Grab Section

Matrox 4Sight
214 pages
Print Icon
To Next Page IconTo Next Page
To Next Page IconTo Next Page
To Previous Page IconTo Previous Page
To Previous Page IconTo Previous Page
Loading...
116 Chapter 10: Matrox Meteor-II for Matrox 4Sight
User bits
Matrox Meteor-II /Standard supports four auxiliary user bits
through the video input connector: two input and two output.
These are available for controlling external events such as a
strobe light. User bits are programmed using the MIL-Lite
command MdigControl().
Matrox Meteor-II /Multi-Channel
grab section
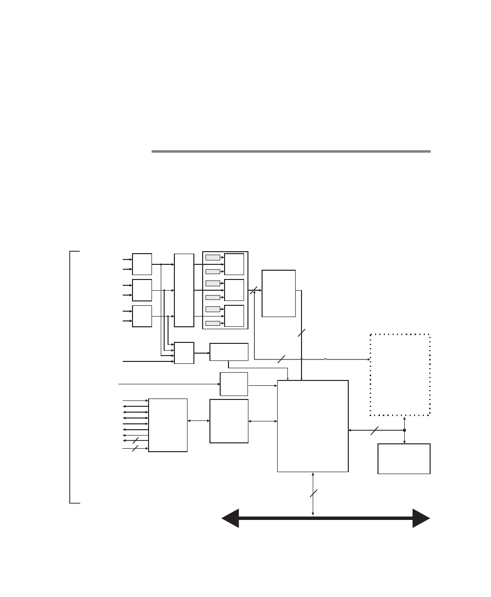
The grab section of the Matrox Meteor-II /Multi-Channel board
captures monochrome or component-RGB video signals from
standard and non-standard video sources.
.
VIA
LUT
3 256x8-bit
VID_IN1_1
VID_IN1_2
VID_IN2_1
VID_IN2_2
VID_IN3_2
SYNC_IN
VID_IN3_1
24
Low-
pass
filters/
Gain
Sync
separator
2:1
MUX
2:1
MUX
2:1
MUX
4:1
MUX
A/D
A/D
A/D
24
White
Black
White
Black
White
Black
SGRAM
(4 Mbytes)
64
MJPEG
Module
(optional)
24
To video
input
connector
PSG
TTL*
Drivers
&
Receivers
Clk input
Clk output
Hsync
Vsync
Trigger
Exposure timer1
Exposure timer2
Aux
Host 32-bit PCI bus
32
2
2
{
Trigger
Opto-
coupler

Table of Contents

Related product manuals