EasyManua.ls Logo

MIR MiR250 Dynamic - Page 162

MIR MiR250 Dynamic
170 pages
Print Icon
To Next Page IconTo Next Page
To Next Page IconTo Next Page
To Previous Page IconTo Previous Page
To Previous Page IconTo Previous Page
Loading...
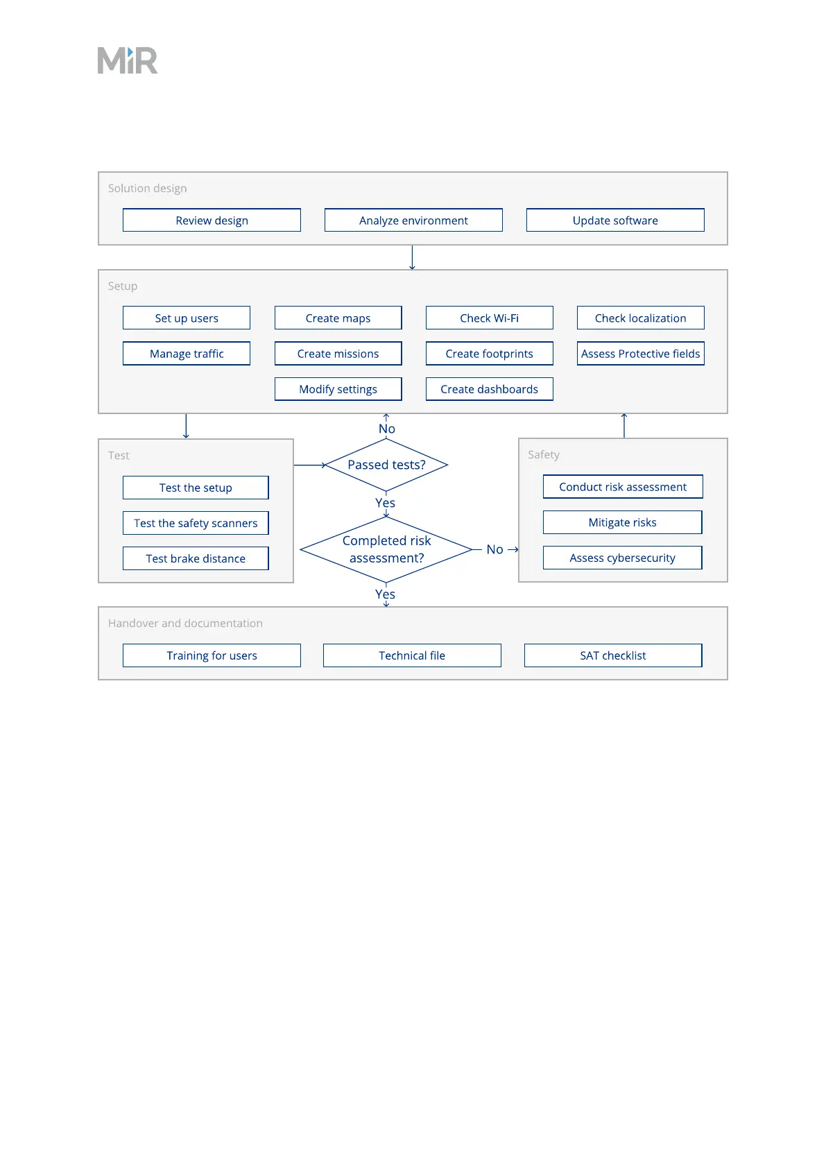
17. Commissioning overview
MiR250 Dynamic Integrator Manual (en) 09/2023 - v.2.1 ©Copyright 2020–2023: Mobile Industrial Robots A/S. 162
Figure 17.1 Flow diagram of the commissioning process

Table of Contents

Related product manuals