EasyManua.ls Logo

MIR MiR250 Dynamic - Safety Functions Overview

MIR MiR250 Dynamic
170 pages
Print Icon
To Next Page IconTo Next Page
To Next Page IconTo Next Page
To Previous Page IconTo Previous Page
To Previous Page IconTo Previous Page
Loading...
8. Safety-related functions and interfaces
MiR250 Dynamic Integrator Manual (en) 09/2023 - v.2.1 ©Copyright 2020–2023: Mobile Industrial Robots A/S. 74
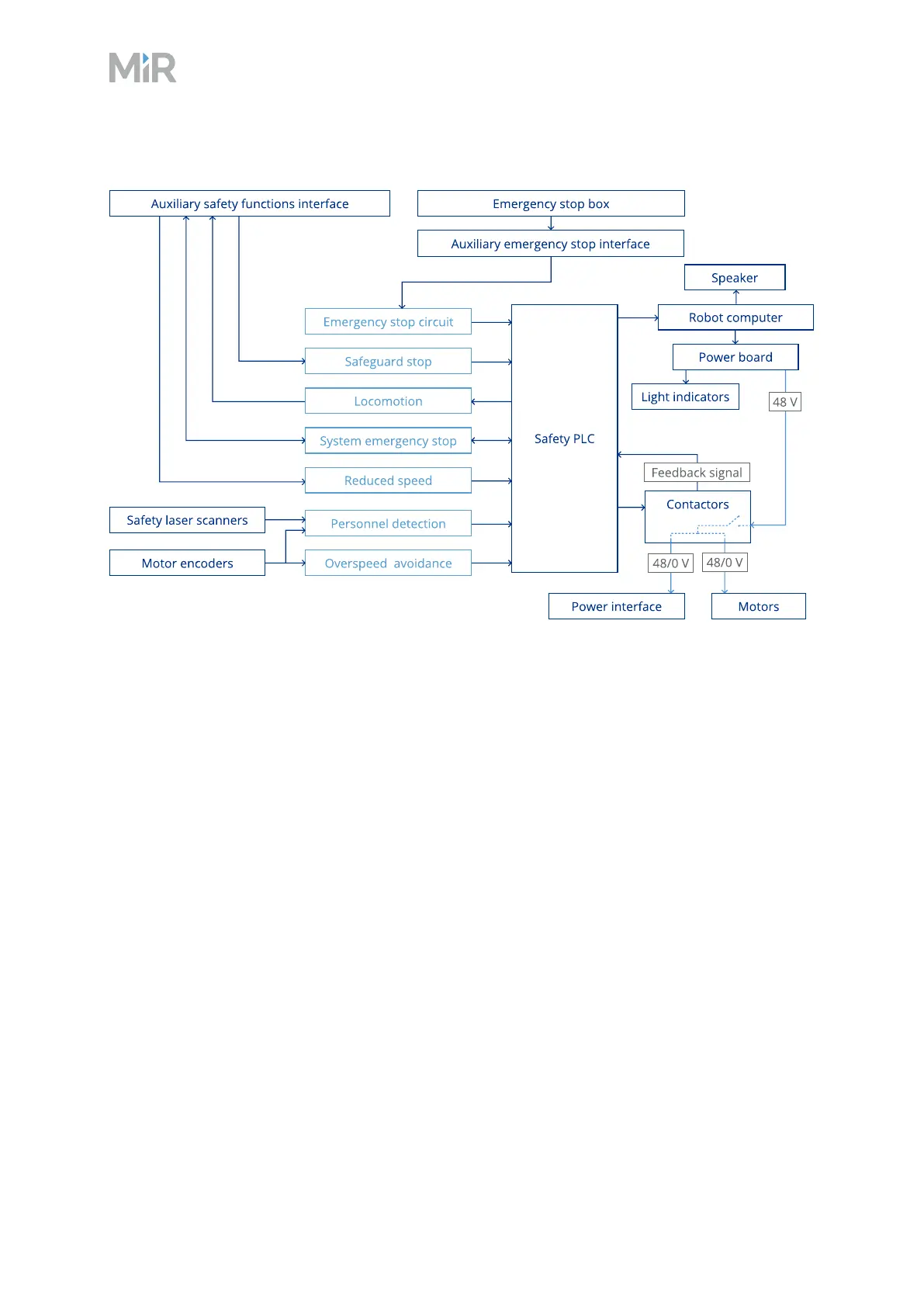
Figure 8.1 Overview of components involved in each safety function and interface
8.1 Safety functions overview
MiR250 Dynamic is set up with the following safety configuration:
l
Description: Standard configuration v. 2.
l
Supported software version: 2.14.2 and higher
l
Checksum: 4A5D6A37
Table 8.1 lists each safety function with its associated triggering event, reaction, reliability, and
how it is realized.
The following terms are used in the table:
l
PFHd: The Probability of Failure on Demand per Hour
l
PL: Performance Level as defined in EN ISO 13849-1:2015
l
Architecture: As defined in EN ISO 13849-1:2015

Table of Contents

Related product manuals