EasyManua.ls Logo

Omron Sysmac NJ-series - Page 241

Omron Sysmac NJ-series
578 pages
Print Icon
To Next Page IconTo Next Page
To Next Page IconTo Next Page
To Previous Page IconTo Previous Page
To Previous Page IconTo Previous Page
Loading...
7-81
7 Tag Data Link Functions
NJ/NX-series CPU Unit Built-in EtherNet/IP Port User’s Manual (W506)
7-3 Ladder Programming for Tag Data Links
7
7-3-1 Ladder Programming for Tag Data Links
Programming Example to Detect Errors
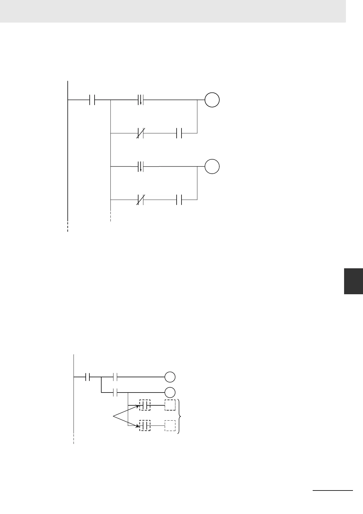
The following programming can be used to check for tag data link errors for each target node. This
programming is used to detect errors only after the data links for all nodes have started normally.
*1 This is a system-defined variable for an NJ-series CPU Unit.
For an NX701 CPU Unit, the variable is varied by the built-in EtherNet/IP port number to communicate with.
Built-in EtherNet/IP port 1: _EIP1_EtnOnlineSta
Built-in EtherNet/IP port 2: _EIP2_EtnOnlineSta
For an NX1P2 CPU Unit, shown below.
Built-in EtherNet/IP port 1: _EIP1_EtnOnlineSta
*2 This is a system-defined variable for an NJ-series CPU Unit.
For an NX701 CPU Unit, the variable is varied by the built-in EtherNet/IP port number to communicate with.
Built-in EtherNet/IP port 1: _EIP1_EstbTargetSta
Built-in EtherNet/IP port 2: _EIP2_EstbTargetSta
For an NX1P2 CPU Unit, shown below.
Built-in EtherNet/IP port 1: _EIP1_EstbTargetSta
Data Processing Programming Example
The following type of programming can be used to process data only when the data links are oper-
ating normally.
Online
(_EIP_EtnOnlineSta)
*1
Normal Target
Node Information (#2)
_EIP_EstbTargetSta[2]
*2
Node 2
error output
Normal Target
Node Information (#2)
_EIP_EstbTargetSta[2]
*2
Normal Target
Node Information (#1)
_EIP_EstbTargetSta[1]
*2
Node 1
error output
Normal Target
Node Information (#1)
_EIP_EstbTargetSta[1]
*2
Node 1 error output
Node 2 error output
Normal operation flag
Normal operation flag
Additional parts
The parts of the ladder
program that use the data
link area for the relevant
node are processed only
when the corresponding
normal operation flag is ON.

Table of Contents

Other manuals for Omron Sysmac NJ-series

Related product manuals