EasyManua.ls Logo

Omron Sysmac NJ-series - Page 259

Omron Sysmac NJ-series
578 pages
Print Icon
To Next Page IconTo Next Page
To Next Page IconTo Next Page
To Previous Page IconTo Previous Page
To Previous Page IconTo Previous Page
Loading...
8-13
8 CIP Message Communications
NJ/NX-series CPU Unit Built-in EtherNet/IP Port User’s Manual (W506)
8-2 CIP Messaging Communications Client Function
8
8-2-4 Route Path
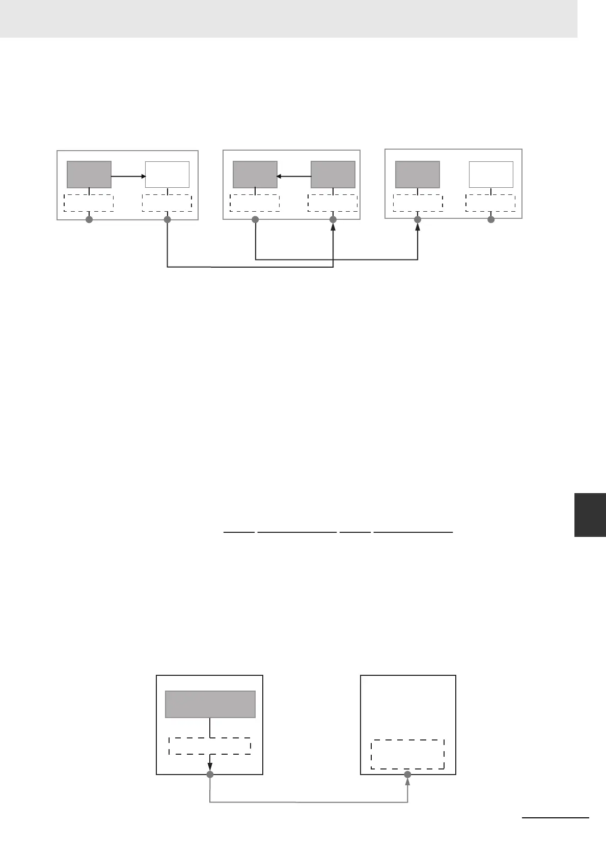
(6) Using an NX701 CPU as a relay unit (built-in EtherNet/IP port 2 to built-in EtherNet/IP
port 1)
(Local CPU #00 to destination CPU #00 via local CPU #01, relay CPU #01, and relay
CPU #00)
(a) Own CPU #00 to relay IP address
Network type number: ”01” (Output to Backplane port)
Destination address: ”#01” (CPU#01)
*1
*1 This is in order to output using the sender IP address of built-in EtherNet/IP port 2.
(b) Relay backplane to relay CPU #01
Network type number: ”02” (Output to communication port)
Destination address: Specify the relay IP address
(c) Relay backplane to relay CPU #00
Network type number: ”01” (Output to Backplane port)
Destination address: ”#00” (CPU#00)
*1
*1 This is in order to output using the sender IP address of built-in EtherNet/IP port 1.
(d) Relay CPU #00 to destination IP address
Network type number: ”02” (Output to communication port)
Destination address: Specify the destination IP address
NX1P2 CPU Unit
This section provides examples of route paths.
(1) Communicating between Built-in EtherNet/IP Ports
Example: Communicating between Built-in EtherNet/IP Ports on CPU Unit 1 and CPU Unit
2
(b)
(c)
(d)
(a)
Backplane
port (#01)
Backplane
port (#01)
NX701 CPU Unit
NX701 CPU Unit (Relay unit) NX701 CPU Unit
CPU#00
(Unit address
00 hex)
CPU#01
(Unit address
01 hex)
CPU#00
(Unit address
00 hex)
CPU#01
(Unit address
01 hex)
CPU#00
(Unit address
00 hex)
CPU#01
(Unit address
01 hex)
Built-in EtherNet/IP
port 1
Built-in EtherNet/IP
port 2
Built-in EtherNet/IP
port 1
Built-in EtherNet/IP
port 2
Built-in EtherNet/IP
port 1
Built-in EtherNet/IP
port 2
Communications
port (#02)
Communications
port (#02)
Communications
port (#02)
Communications
port (#02)
Communications
port (#02)
Communications
port (#02)
IP address :
192.168.251.2
IP address :
192.168.252.3
Route Path : 01\#01\02\192.168.251.2\01\#00\02\192.168.252.3
(a) (b) (c) (d)
CPU Unit #1
Built-in EtherNet/IP port Built-in EtherNet/IP port
IP address
192.168.250.2
CPU Unit #2
Communications port (#02)
CPU#00
(Unit address 00 hex)

Table of Contents

Other manuals for Omron Sysmac NJ-series

Related product manuals