EasyManua.ls Logo

Polymetron 9210 - Section 9 Maintenance; General; Cleaning Overview; General Cleaning Process

Polymetron 9210
104 pages
Print Icon
To Next Page IconTo Next Page
To Next Page IconTo Next Page
To Previous Page IconTo Previous Page
To Previous Page IconTo Previous Page
Loading...
57
Section 9 Maintenance
9.1 General
Periodic maintenance will ensure accurate and consistent analysis results. Verify the level of the
calibration and reagent solutions on a regular basis and refill if necessary.
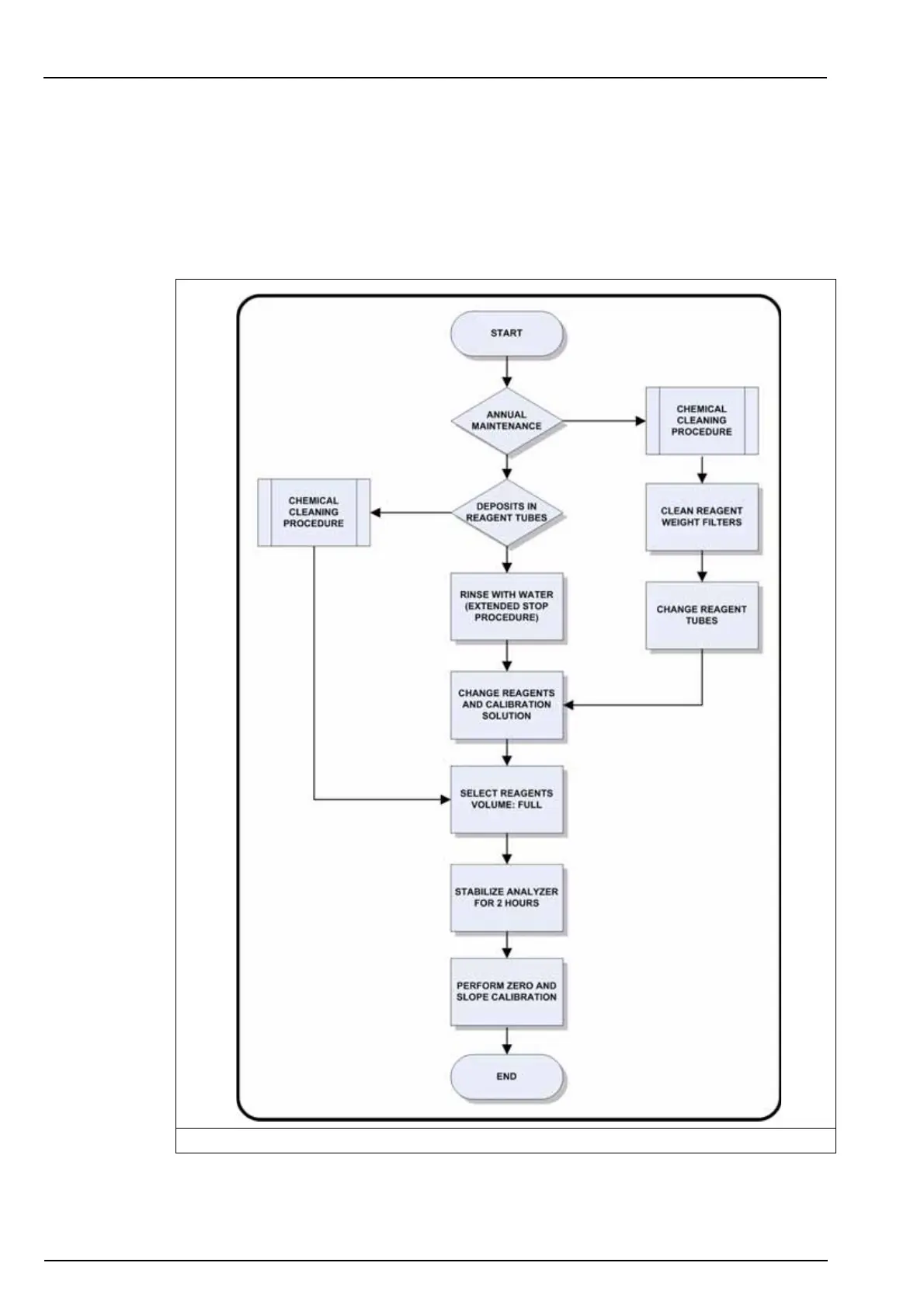
9.2 Cleaning overview
9.2.1 General cleaning process
Figure 15 Cleaning overview

Table of Contents