EasyManua.ls Logo

Polymetron 9210 - Yearly Maintenance and Specific Procedures

Polymetron 9210
104 pages
Print Icon
To Next Page IconTo Next Page
To Next Page IconTo Next Page
To Previous Page IconTo Previous Page
To Previous Page IconTo Previous Page
Loading...
58
Maintenance
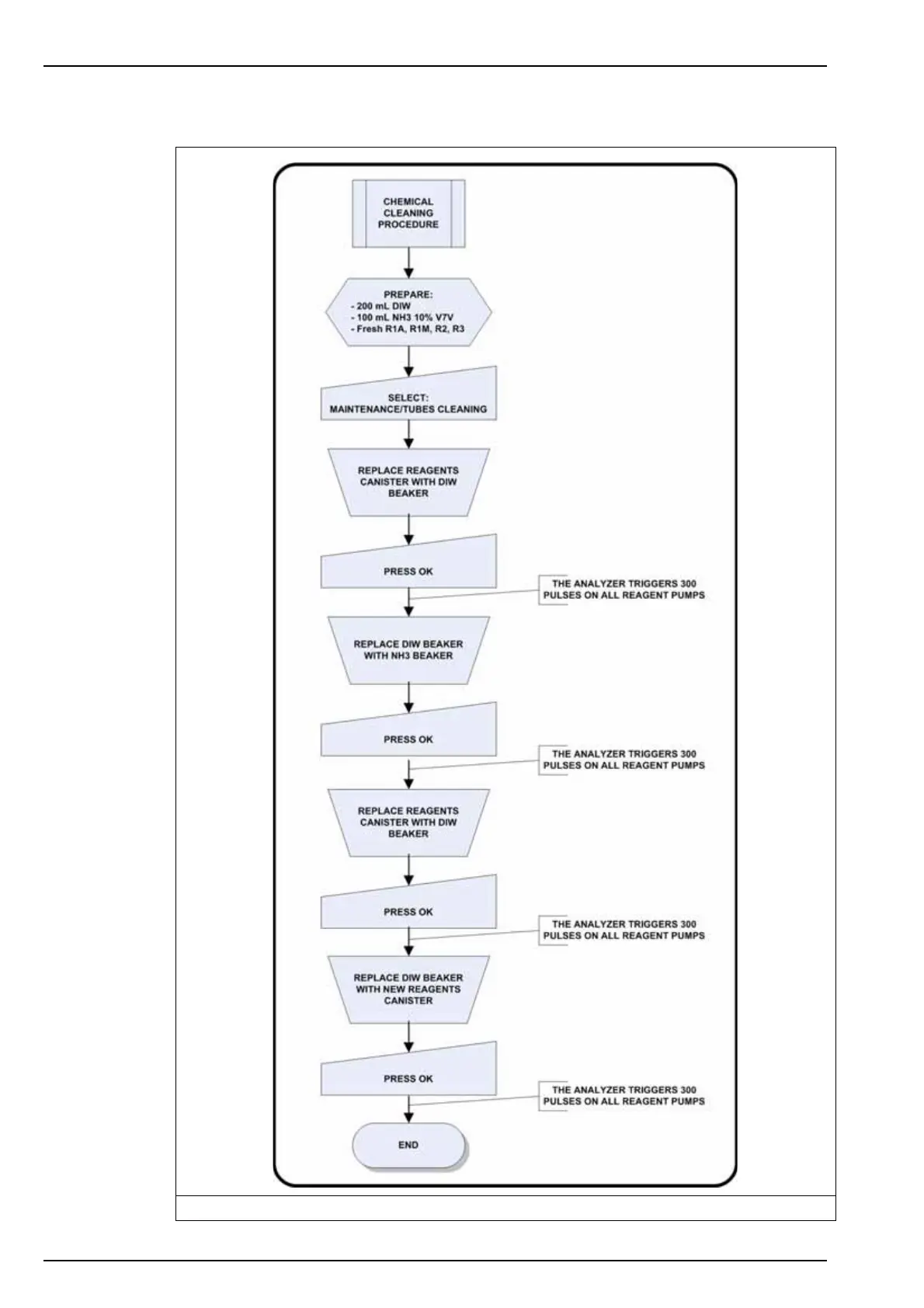
9.2.2 Chemical cleaning procedure
Figure 16 Chemical cleaning procedure

Table of Contents