EasyManua.ls Logo

Samsung SyncMaster 460DX - Folie 55

Samsung SyncMaster 460DX
137 pages
Print Icon
To Next Page IconTo Next Page
To Next Page IconTo Next Page
To Previous Page IconTo Previous Page
To Previous Page IconTo Previous Page
Loading...
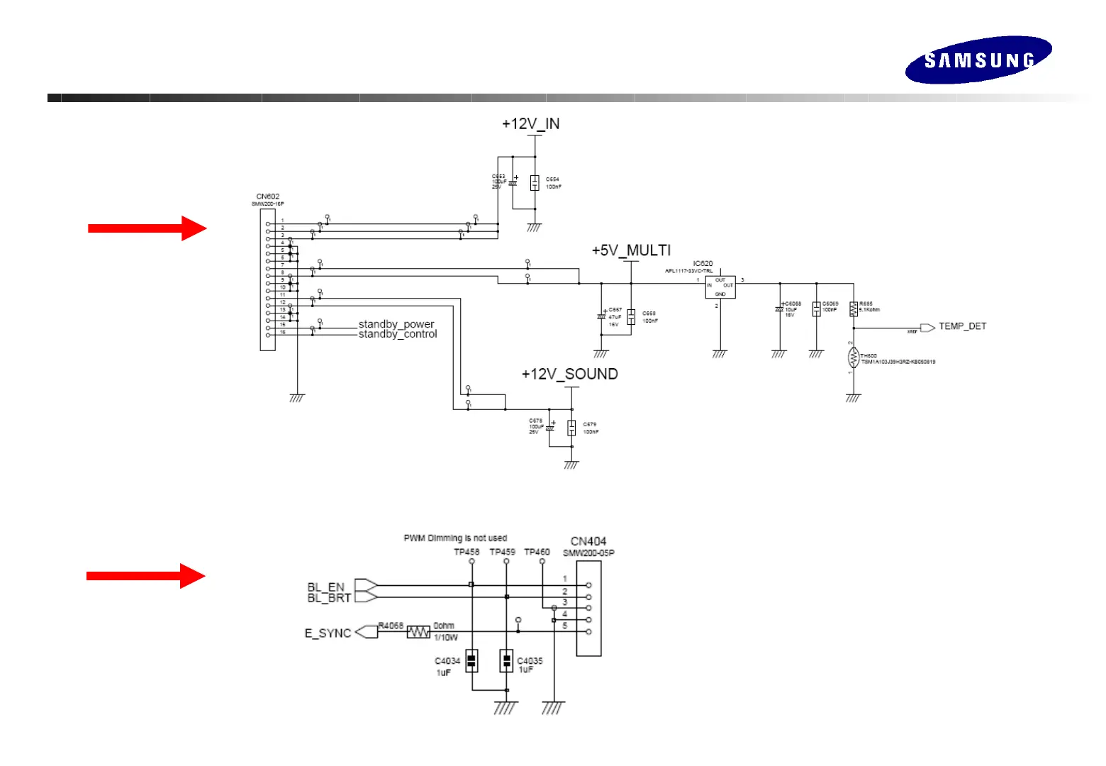
Schematics : Power
Schematics : Power
CN 602
Connecting to SMPS Board
(16p)
CN 404
Connecting to SMPS Board
(5p)

Related product manuals