EasyManua.ls Logo

Siemens LMV36.520A1 - 16 Connection and Internal Diagram

Siemens LMV36.520A1
248 pages
To Next Page IconTo Next Page
To Next Page IconTo Next Page
To Previous Page IconTo Previous Page
To Previous Page IconTo Previous Page
Loading...
147/248
Building Technologies Division Basic documentation LMV36... CC1P7544en
Infrastructure & Citiies Sector 16 Connection and internal diagram 25.09.2013
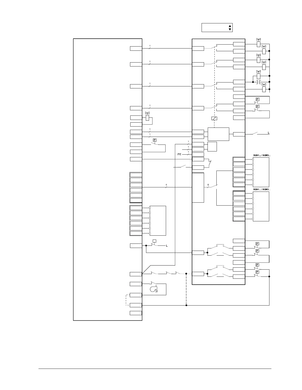
16 Connection and internal diagram
X8-02.1 X32-01.2
X8-02.1
X24-04.4
X7-01.3 X32-01.3
X8-03.1
X24-04.3
X6-03.3 X32-01.5
X6-02.3
X24-06.3
X9-04.2
Pressure switch valve proving (PLT)
or pressure switch-min-oil (Pmin-oil)
X32-01.4
X5-01.2
X9-04.2
N
X7-02.3
Pilot valve PV
X5-03.2 X31-02.1
X5-03.3 X31-02.2
X31-01.4
X31-01.3
X31-01.2
N
X31-01.1
X54.1
X54.3
X54.4
X54.5
X54.6
X54.2
X54-a
X54-b
Fuel 1
Fuel 0
UAC_SA
ACT0_OUT_A
ACT0_OUT_B
ACT0_IN_A
ACT0_IN_B
GND
UAC_SA
ACT0_OUT_A
ACT0_OUT_B
ACT0_IN_A
ACT0_IN_B
GND
UAC_SA
ACT1_OUT_A
ACT1_OUT_B
ACT1_IN_A
ACT1_IN_B
GND
X53.1
X53.2
X53.3
X53.4
X53.5
X53.6
X5-03.1
X5-01.2
Externeral load controller ON / OFF
Pressure switch-min-gas (Pmin-gas)
X5-02.2
POC
Gas and oil
Pressure switch-max-gas / -max-oil or POC
X3-03.1
X3-03.2
End switch burner flange
(component of safety loop)
Power signal for
end switch burner flange
X3-04.1
Safety loop
X3-04.2Power signal for safety loop
Gas
min
X32-01.1
X5-02.2
X22-02.2
Oil
max
Gas
max
X32-01.1
X5-02.2
X22-02.2
Oil
max
Gas
max
X8-04.1
Reset
X32-02.1
X32-02.2
Externeral load controller
(ON / OFF)
X7-02.2
X5-01.3
Power sugnal for pressure switch
X5-02.3
A
lternative application
(without POC / with POC)
X22-02.3
X5-01.3
X9-04.3
Fuel 1 (oil)
Fuel 0 (gas)
AGM60...
LMV36...
Extra
valve (SV)
oil
Magnetic clutch
Extra valve (SV)
gas
Oilmin
PLT
Fuel selection for users
(no mains separation)
switch OPEN = fuel 0
switch CLOSE = fuel 1
Internal logic
NT
7544z03e/1013
X54
SQN1... / SQM3...
Water shortage AUX
STB
Fuel valve V1
Fuel valve V1 / V2
Extra valve SV / magnetic clutch
Fuel selection 0
Fuel selection 1
Fuel
Air
X54.1-a
X54.2-a
X54.3-a
X54.4-a
X54.5-a
X54.6-a
X54.1-b
X54.2-b
X54.3-b
X54.4-b
X54.5-b
X54.6-b
Figure 89: Inputs and outputs
Shielding:
For shielding the cables on the VSD, refer to:
Siemens SED2 VSD Commissioning Manual (G5192), chapters 4 and 7, or
Danfoss Operation Manual VLT 6000 (MG60A703), chapter Installation

Table of Contents

Related product manuals