EasyManua.ls Logo

Siemens SIMATIC S7 - Page 77

Siemens SIMATIC S7
866 pages
To Next Page IconTo Next Page
To Next Page IconTo Next Page
To Previous Page IconTo Previous Page
To Previous Page IconTo Previous Page
Loading...
PLC concepts
4.2 Accessing data
S7-200 SMART
System Manual, V2.3, 07/2017, A5E03822230-AF
77
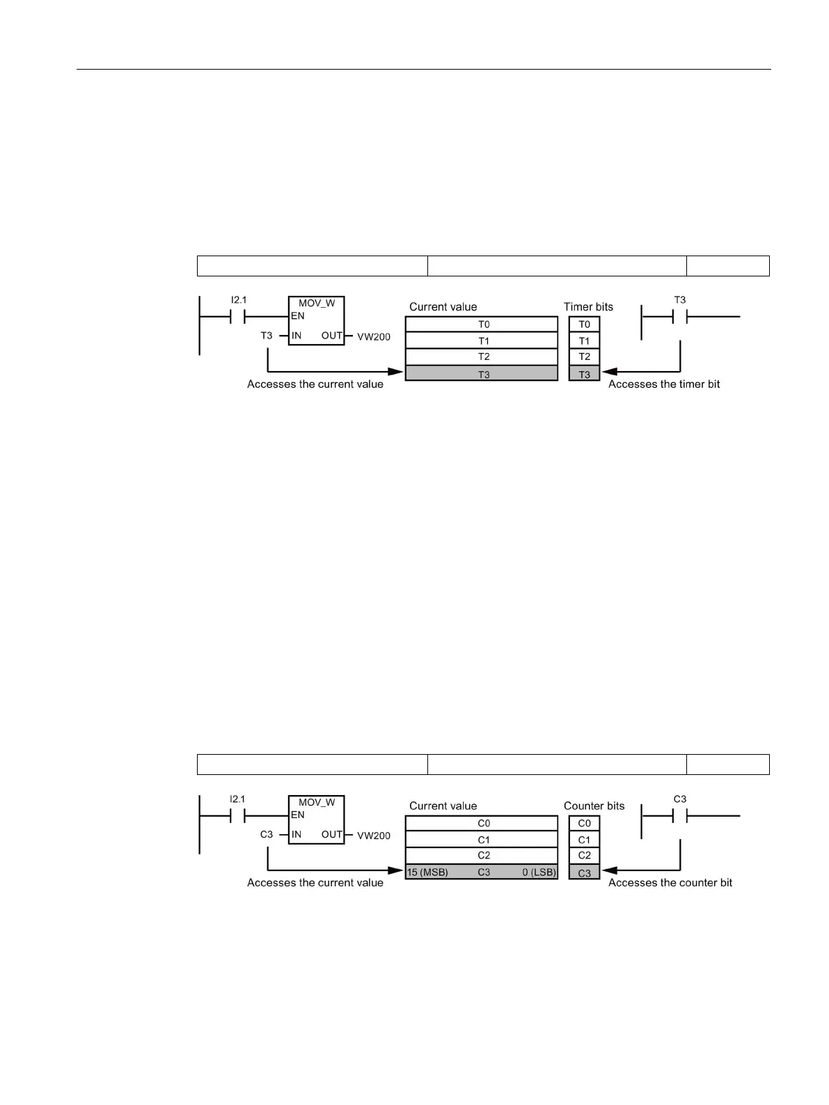
You access both of these variables by using the timer address (T + timer number). Access to
either the timer bit or the current value is dependent on the instruction used: instructions with
bit operands access the timer bit, while instructions with word operands access the current
value. As shown in the following figure, the Normally Open Contact instruction accesses the
timer bit, while the Move Word instruction accesses the current value of the timer.
Table 4- 8 Absolute addressing for T memory
Timer:
T
[timer number]
T24
Figure 4-2 Accessing the timer bit or the current value of a timer
C (counter memory)
The CPU provides three types of counters that count each low-to-high transition event on the
counter input(s): one type counts up only, one type counts down only, and one type counts
both up and down. Two variables are associated with a counter:
Current value: this 16-bit signed integer stores the accumulated count.
Counter bit: this bit is set or cleared as a result of comparing the current and the preset
value. The preset value is entered as part of the counter instruction.
You access both of these variables by using the counter address (C + counter number).
Access to either the counter bit or the current value is dependent on the instruction used:
instructions with bit operands access the counter bit, while instructions with word operands
access the current value. As shown in the following figure, the Normally Open Contact
instruction accesses the counter bit, while the Move Word instruction accesses the current
value of the counter.
Table 4- 9 Absolute addressing of C memory
Counter
C
[counter number]
C24
Figure 4-3 Accessing the counter bit or the current value of a counter

Table of Contents

Other manuals for Siemens SIMATIC S7

Related product manuals