EasyManua.ls Logo

Siemens SIRIUS 3SK1 - Page 225

Siemens SIRIUS 3SK1
230 pages
To Next Page IconTo Next Page
To Next Page IconTo Next Page
To Previous Page IconTo Previous Page
To Previous Page IconTo Previous Page
Loading...
/RJLF
$XWRVWDUW0RQLWRUHG6WDUW
)6
,1
$
,1,1
77
,17
.
6.
$:
7
$

/
/
/
1
13(a+]9
3(
50
89:3(
0
0
(UURU


6WDUW/
,1
6WDUW5
,1
$
$/
4
50
//
777
66
,!
,!
,!
4
)
$J/J*
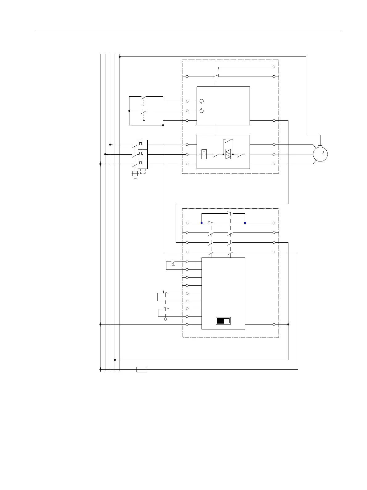
Figure 14-1 3SK1 safety relay with 3RM13 reversing starter
Circuit diagrams
14.4 Typical circuits of 3SK1 safety relays with 3RM1 Failsafe motor starters
SIRIUS 3SK1 Safety Relays and 3RQ1 Positively-Driven Coupling Relays
Equipment Manual, 05/2021, A5E02526190021A/RS-AE/005 225

Table of Contents

Other manuals for Siemens SIRIUS 3SK1

Related product manuals