EasyManua.ls Logo

Stihl TS 500i - Reactive Forces Including Kickback

Stihl TS 500i
118 pages
To Next Page IconTo Next Page
To Next Page IconTo Next Page
To Previous Page IconTo Previous Page
To Previous Page IconTo Previous Page
Loading...
15TS 500i
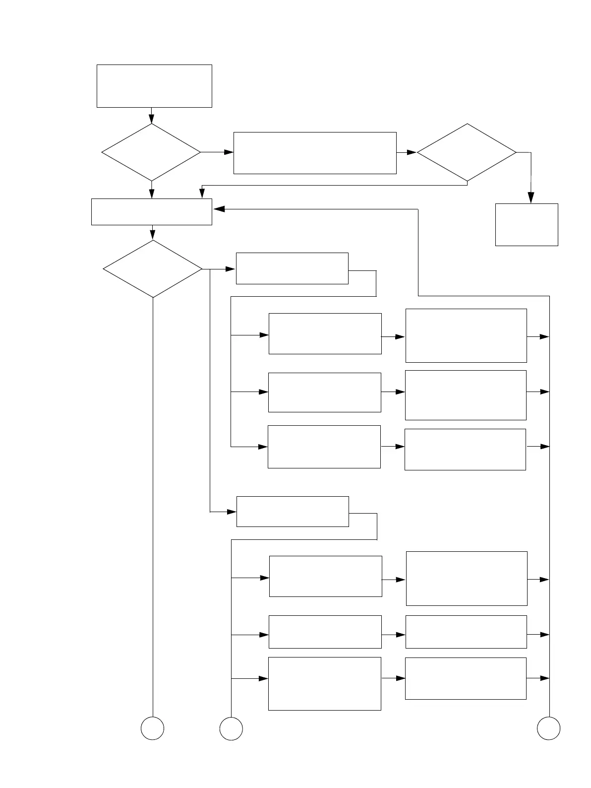
3.5 Troubleshooting chart STIHL Injection
Diagnosis
OK?
no
– Carry out diagnosis
with STIHL MDG 1
Repair fault shown by STIHL MDG 1
Decompression valve
leaking, faulty
yes
Oil seals
defective
Crankcase leaking,
faulty
– Check starting
behavior
Check decompression
valve, replace if necessary,
b 6.10
Check oil seals, replace
if necessary, b 6.2,
b 6.3
Check engine does not
leak, b 6.2
Complaint
remedied?
no
Starting
behavior OK?
no
yes
Trouble-
shooting
completed
yes
Too much starting effort
Decompression valve
leaking, faulty
Spark plug defective
Break or damaged
insulation in ignition lead
Check decompression
valve, replace if
necessary, b 6.10
Replace spark plug
Check ignition lead, replace
if necessary, b 7.4
Engine does not start
2
1
3

Table of Contents

Other manuals for Stihl TS 500i

Related product manuals