EasyManua.ls Logo

TECO JSDG2S Series - Page 26

TECO JSDG2S Series
718 pages
Print Icon
To Next Page IconTo Next Page
To Next Page IconTo Next Page
To Previous Page IconTo Previous Page
To Previous Page IconTo Previous Page
Loading...
1-12
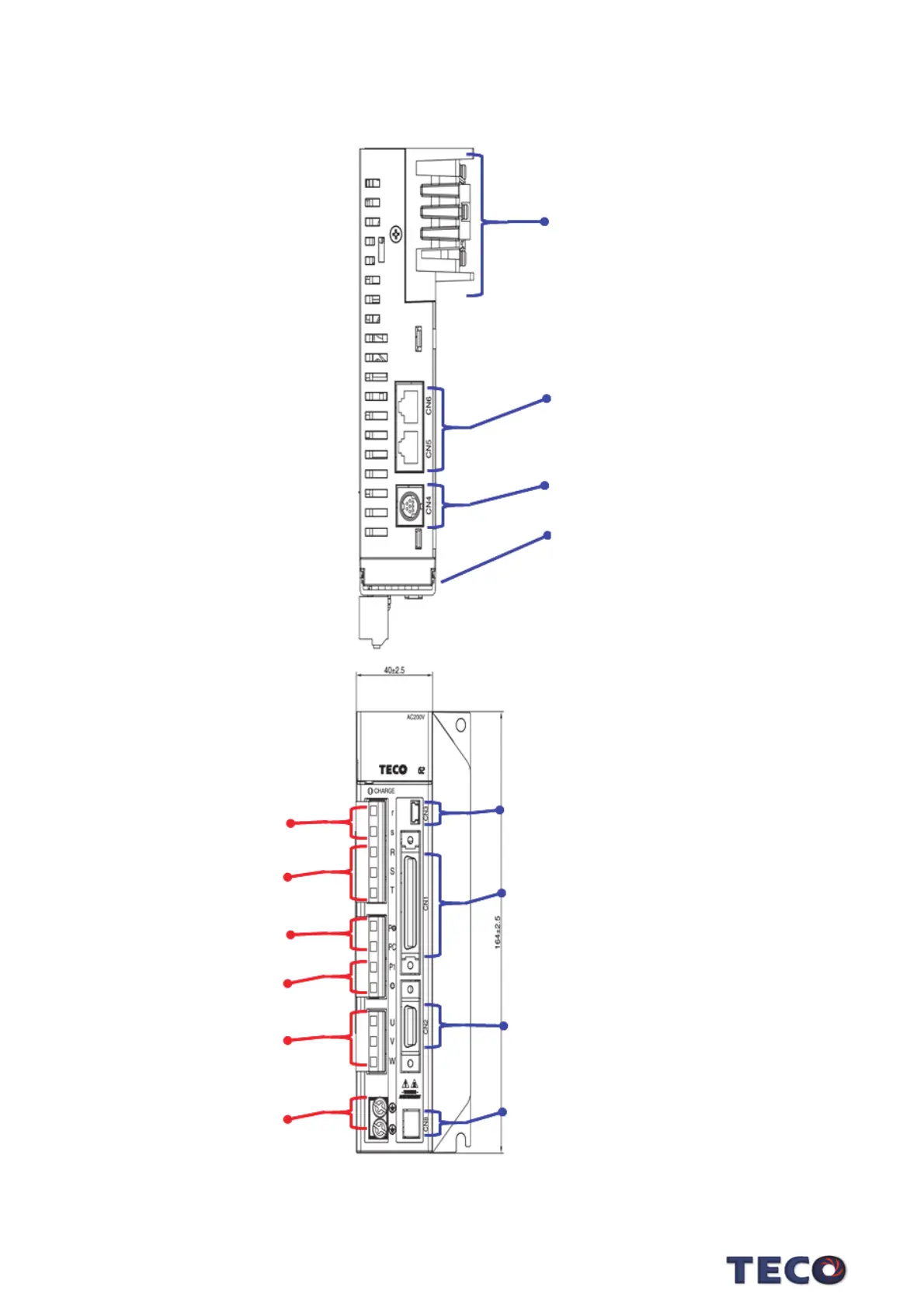
(2) JSDG2S-20A / 30A(-E) (200V class)
Heat sink, fan and regenerative resistor
Function differs according to model number
JSDG2S-E: Ether CAT communication connector
JSDG2S: RS-485/CANopen communication connector
RS-485 communication connector
Screen cover
USB communication connector
Controller signal connector
Motor encoder connector
Fully closed loop encoder connector
Control power input connection terminal
Master power input connection terminal
External regenerative resistor connection
terminal
Internal regenerative resistor connection
terminal
Motor connection terminal
Ground FG connection terminal

Table of Contents