EasyManua.ls Logo

Winkhaus blueMatic EAV4 - Page 48

Winkhaus blueMatic EAV4
148 pages
Print Icon
To Next Page IconTo Next Page
To Next Page IconTo Next Page
To Previous Page IconTo Previous Page
To Previous Page IconTo Previous Page
Loading...
510736448
3
EN
blueMatic EAV4 / EAV4+ Installation, Operating and
Maintenance Instructions
Aug. Winkhaus GmbH & Co. KG ∙ Berkeser Straße 6 ∙ 98617 Meiningen
T +49  369  3950 - 0 ∙ www.winkhaus.com ∙ Subject to technical changes
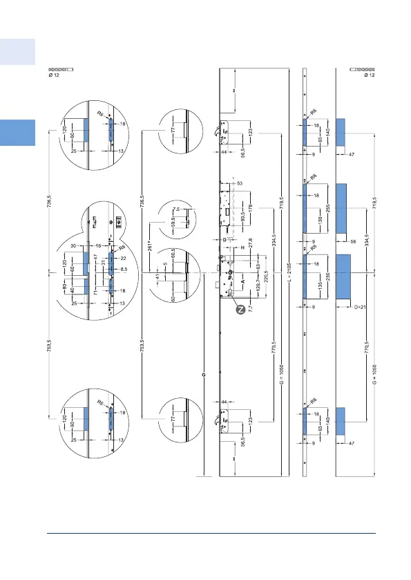
Figure 3.1-4: Example dimensions for locking EAV4 / EAV4+,
with EAV4+ magnetic clip necessary for app control

Table of Contents

Other manuals for Winkhaus blueMatic EAV4

Related product manuals