EasyManua.ls Logo

BridgeTech VB20 - Alarms

BridgeTech VB20
261 pages
Print Icon
To Next Page IconTo Next Page
To Next Page IconTo Next Page
To Previous Page IconTo Previous Page
To Previous Page IconTo Previous Page
Loading...
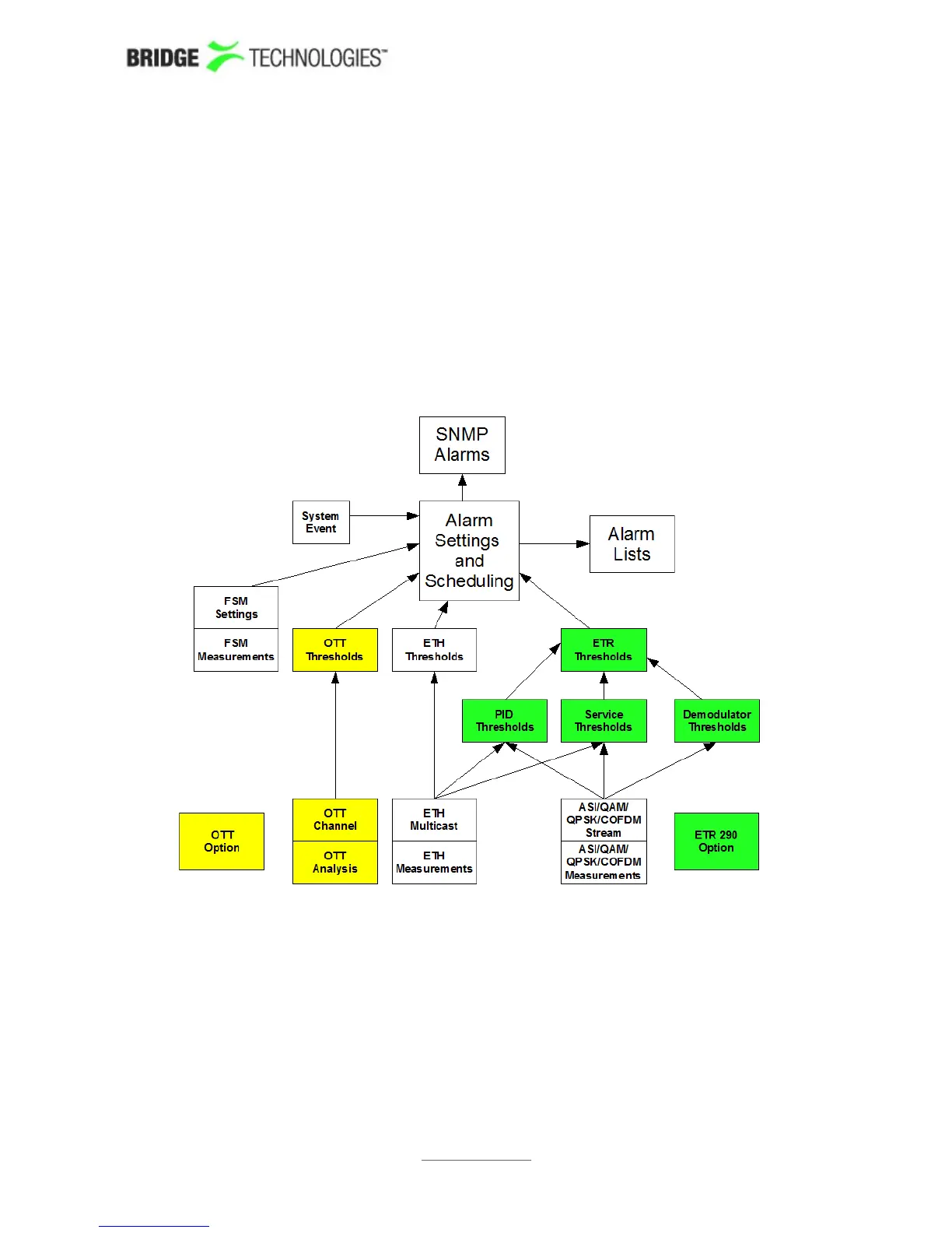
6.2 Alarms
Figure 7 shows an overview of the total alarm handling of a probe. This figure is useful
to obtain an understanding of the alarm processing of the probe - in particular how
threshold settings and alarm setup will affect alarm handling.
The probe continuously compares measurement data with user defined thresholds in
order to generate alarms. These alarms are further checked against the settings
defined in the Alarms - Alarm setup view, and the resulting alarms are presented in
the alarm lists. These alarms will also be sent as SNMP traps to support third party
management systems. Refer to Appendix 1 for a description of alarm handling in the
VideoBridge Controller (VBC).
Figure 7: Alarm handling in the probe - note that ETR 290 is included as standard in
the VB20 and VB220 probe.
The probe distinguishes between events and alarms. The ETR software module will
always generate alarms and the Systems software module will always generate
events. The Ethernet software module will by default generate events for errors that
PROBE USERS' MANUAL VERSION 5.0
2014 © BRIDGE Technologies Co AS - Bentsebrugata 20 - N-0476 Oslo, Norway - tel: +47 22 38 51 00 -
www.bridgetech.tv
54

Table of Contents