EasyManua.ls Logo

Burkert 8175 - 4.2 MENU GUIDE

Burkert 8175
66 pages
Print Icon
To Next Page IconTo Next Page
To Next Page IconTo Next Page
To Previous Page IconTo Previous Page
To Previous Page IconTo Previous Page
Loading...
24
8175
ENGLISH
OPERATION
ENTER
0......9
ENTER
0......9
0......9
0......9
0......9
0......9
0......9
0......9
0......9
0......9
0......9
0......9
0......9
0......9
0......9
0......9
0......9
ENTER
5 s
5 s
Option
+
+
+
ENTER
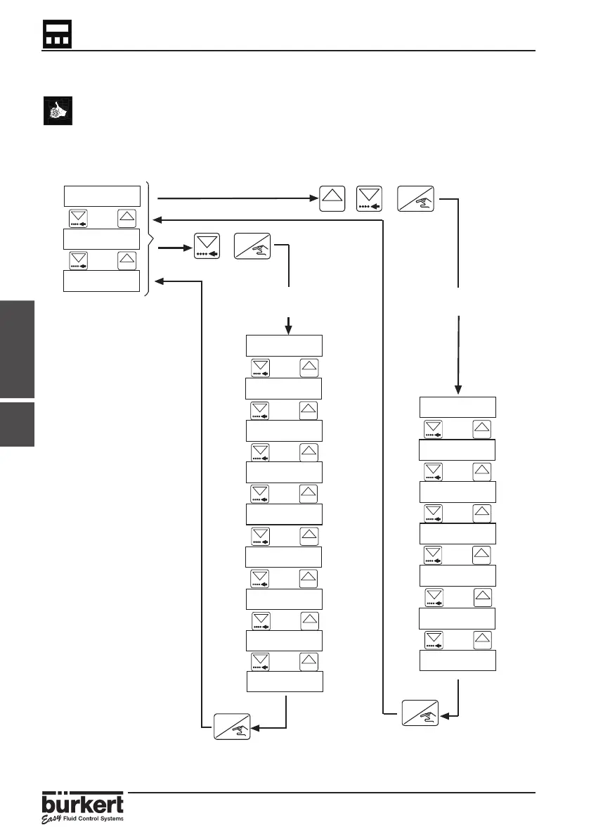
4.2 MENU GUIDE
The menu guide below will assist in quickly and easily finding a desired
parameter and programming the 8175 ultrasonic level transmitter.
MAIN MENU
CALIBRATION MENU
TEST MENU
OFFSET
SPAN
SIGNAL.
T° ADJUST
END
SIMUL
RESET
UNIT
FILTER
ECHO
TEACH - IN
RELAY
END
LANGUAGE
GAS COMP
CURRENT
4.2
1.455 M
24.2 °C
16.45 A

Related product manuals