EasyManua.ls Logo

Burkert 8175 - Page 38

Burkert 8175
66 pages
Print Icon
To Next Page IconTo Next Page
To Next Page IconTo Next Page
To Previous Page IconTo Previous Page
To Previous Page IconTo Previous Page
Loading...
38
8175
ENGLISH
CALIBRATION MENU
ENTER
0......9
X
0......9
X
Y
Z
0......9
ENTER
0......9
ENTER
0......9
ENTER
0......9
ENTER
ENTER
ENTER
VER. CYL
CUBE
SPHERE
MANUAL
SPECIAL
VALID Y
VALID N
CURRENT
CURRENT
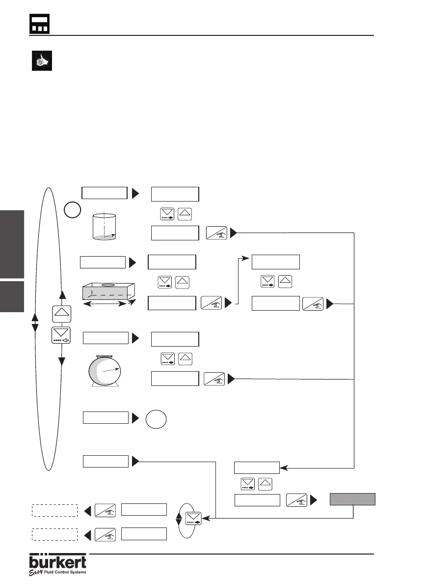
The diagram below displays the available options and the information
required in the following format;
X = Radius
Y = Length
Z = Width.
Enter the dimensions of the tank, then enter the actual present volume
within the tank or vessel and the transmitter will automatically measure
the distance and display the value.
If an horizontal cylinder is to be used pre-calculate the values by using
the table within section 6.2. After select and complete a manual input of
distances and associated volumes procedure by entering the values
identified.
4.4.6
X=00.00
X=01.20
Y=00.00
Y=01.30
Z=00.00
Z=01.65
X=00.00
X=01.65
0000 L
0000 L
1.36 M

Related product manuals