EasyManua.ls Logo

Canon D1 - Image Processing

Canon D1
99 pages
Print Icon
To Next Page IconTo Next Page
To Next Page IconTo Next Page
To Previous Page IconTo Previous Page
To Previous Page IconTo Previous Page
Loading...
2
2
2-10
2-10
Technology > Controls (Reader)
Technology > Controls (Reader)
Image Processing
Overview
The functions of image processing system’s PCB are described below.
- Main controller PCB 2 CCD drive, analog image process, A/D conversion, shading
correction (executed per each job), shading adjustment (executed at
power-on)
- CCD PCB Analog image process, A/D conversion
The machine uses the main controller PCB to process images for every single image line.
Specic functions are as follows.
a. Main controller PCB 2
- Shading correction
b. CCD PCB (inside CCD unit)
- CCD drive
- CCD output gain correction, offset correction
CCD(4lines )
Analog image
signal
Analog image
process
- gain correction
- offset
correction
A/D
conversion
CCD drive
control
CCD/AP PCB
CCD
control
signal
Gain
correction
data
Digital
image
signal
Main controller PCB 2
CCD PCB
Digital image
signal
EEP-
ROM
SRAM
CPU
Shading
correction/
adjustment
ASIC
EEP-
ROM
F-2-21
CCD Drive
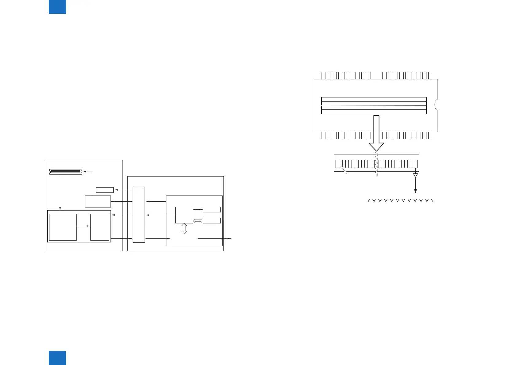
The machine's CCD sensor is a 4-line linear image sensor consisting of 7500 pixels. After
completion of photoelectric conversion in the light-receiving block, the signals are output to
the analog front end PCB unit on CCD PCB in parallel for each channel (R, G, B, B/W) of the
CCD array.
………
Light-receiving block
HL L HH L HL H H L
Output
Red(R)line
Green(G)line
Blue(B)line
Black & white(B/W)line
Expanse
Gain Correction and Offset Correction of CCD Output
The analog video signal generated by the CCD is corrected so that it will have a specic level
(gain correction); moreover, the output voltage occurring in the absence of incident light is
also corrected so that it will have a specic level (offset correction).
A/D Conversion of CCD Output
The corrected analog video signal is converted into a digital signal that is suited to the voltage
level of individual pixels by the A/D converter.
F-2-22

Table of Contents

Related product manuals