EasyManua.ls Logo

Case 580SR+ - Page 859

Case 580SR+
1068 pages
Print Icon
To Next Page IconTo Next Page
To Next Page IconTo Next Page
To Previous Page IconTo Previous Page
To Previous Page IconTo Previous Page
Loading...
SECTION 55 - ELECTRICAL SYSTEM 31
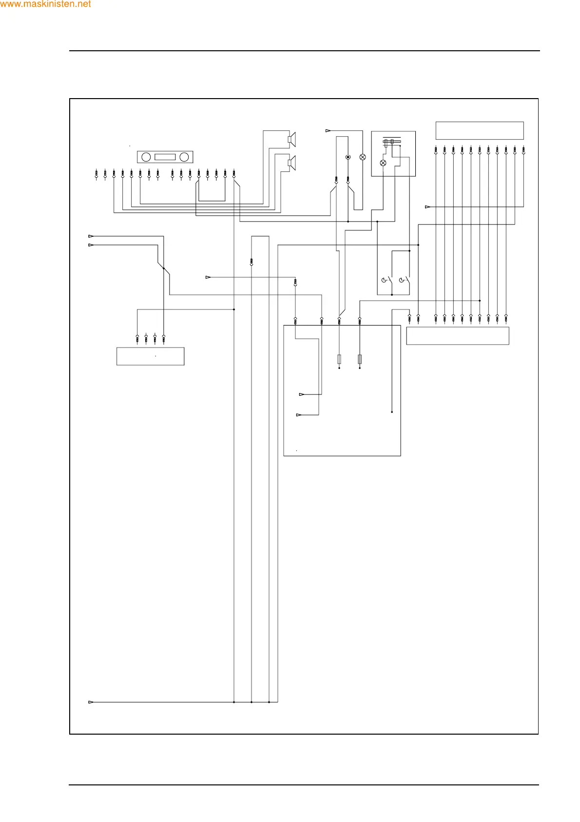
HEATER AND RADIO LINE DIAGRAM
F27486
11
G-V1.5
A1
9
S1
V1
78
B1
H1
534
C1.5
Z2.5
610
978534 6
S45
1
G-V1.5
1.1
G1.5
R1.5
0
OFF
H18
ON
M-N1
B/R1
G1
H17
N1
X55
-
N1
G1
5.5
R-N1
S46
X55
l
N1N4
2
X111
1
R4
S35S34
X110
1
+30
XC6
4
Z2.5
R-N1.5
XC6
12
XC5
10
F2B
15A
+15
F7B
10A
+30
2
2
BS1
BS2
N0.5
R0.5
R0.5
N0.5
R-N1
6547312
X54
8
X14
4
XC6
11
G/N1
X14
1
R-N1.5
G/N1
1.5
X17
4
7651234
S43
32
S44
1
N1
R-N1
1.5
R-N1
7.5
R-N1 R-N1
X53
8
KC
N1.5
31
7.5
51
4.4
52
5.2
www.maskinisten.net
Copyright ©

Table of Contents

Related product manuals