EasyManua.ls Logo

Chroma 62150H-600S - Ethernet Remote Control

Default Icon
238 pages
Print Icon
To Next Page IconTo Next Page
To Next Page IconTo Next Page
To Previous Page IconTo Previous Page
To Previous Page IconTo Previous Page
Loading...
Remote Operation
5-3
8
---
9
RS485_N
The pin connections are shown below:
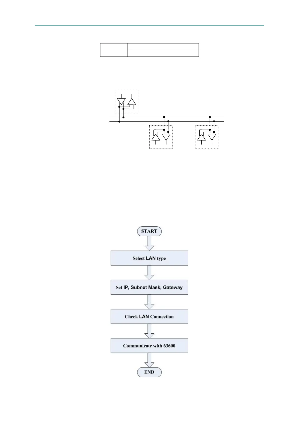
5.1.5 Ethernet Remote Control
To remotely program the DC Power Supply via a PC using the Ethernet interface, the IP
address, Gateway address and Subnet mask need to be set in advance. To ensure reliable
data transmission, TCP is used for data transmission and the communication port is 2101.
There are 4 procedures for setting up the interface as shown below.
Slave 1
(62000H)
Slave n
(62000H)
Master (PC)
RS485_P
RS485_N

Table of Contents

Related product manuals