EasyManua.ls Logo

Emerson Unidrive SPM - Menu 2: Ramps; Figure 13-2 Menu 2 Logic Diagram

Emerson Unidrive SPM
303 pages
To Next Page IconTo Next Page
To Next Page IconTo Next Page
To Previous Page IconTo Previous Page
To Previous Page IconTo Previous Page
Loading...
Safety
Information
Introduction
Product
Information
System
configuration
Mechanical
Installation
Electrical
Installation
Getting
Started
Basic
parameters
Running
the motor
Optimization
SMARTCARD
operation
Onboard
PLC
Advanced
parameters
Technical
Data
Diagnostics
UL Listing
Information
170 Unidrive SPM User Guide
www.controltechniques.com Issue Number: 3
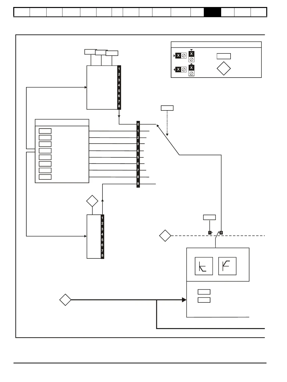
13.2 Menu 2: Ramps
Figure 13-2 Menu 2 logic diagram
0 0 0
0 0 1
0 1 0
0 1 1
1 0 0
1 0 1
1 1 0
1 1 1
Acceleration rate select bits
2.11
Acceleration rate 1
2.12
Acceleration rate 2
2.13
Acceleration rate 3
2.14
Acceleration rate 4
2.15
Acceleration rate 5
2.16
Acceleration rate 6
2.17
Acceleration rate 7
2.18
Acceleration rate 8
Acceleration rates 1 ~ 8
1.50
3
4
1
2
7
5
6
Preset reference
selected indicator
2.19
Jog acceleration
rate
1.13
Jog selected
indicator
1.03
Pre-ramp speed
reference
2.03
Ramp hold
2.04
Ramp mode
select*
N
t
N
t
Acceleration
Reverse
accel. rate
Forward
accel. rate
Ramp control
2.10
Acceleration
rate selector
2.34
2.32
2.33
2.32
0.XX
0.XX
Key
Read-write (RW)
parameter
Read-only (RO)
parameter
Input
terminals
Output
terminals
The parameters are all shown at their default settings
8
*For more information, refer to section 13.21.2 Braking Modes on page 255.
**For more information, refer to section 13.21.3 S ramps on page 255.

Table of Contents

Related product manuals