EasyManua.ls Logo

Immergas VICTRIX EXTRA 12 PLUS - Minimum Installation Distances

Immergas VICTRIX EXTRA 12 PLUS
136 pages
Print Icon
To Next Page IconTo Next Page
To Next Page IconTo Next Page
To Previous Page IconTo Previous Page
To Previous Page IconTo Previous Page
Loading...
15
INSTALLER
USERMAINTENANCE TECHNICIAN
TECHNICAL DATA
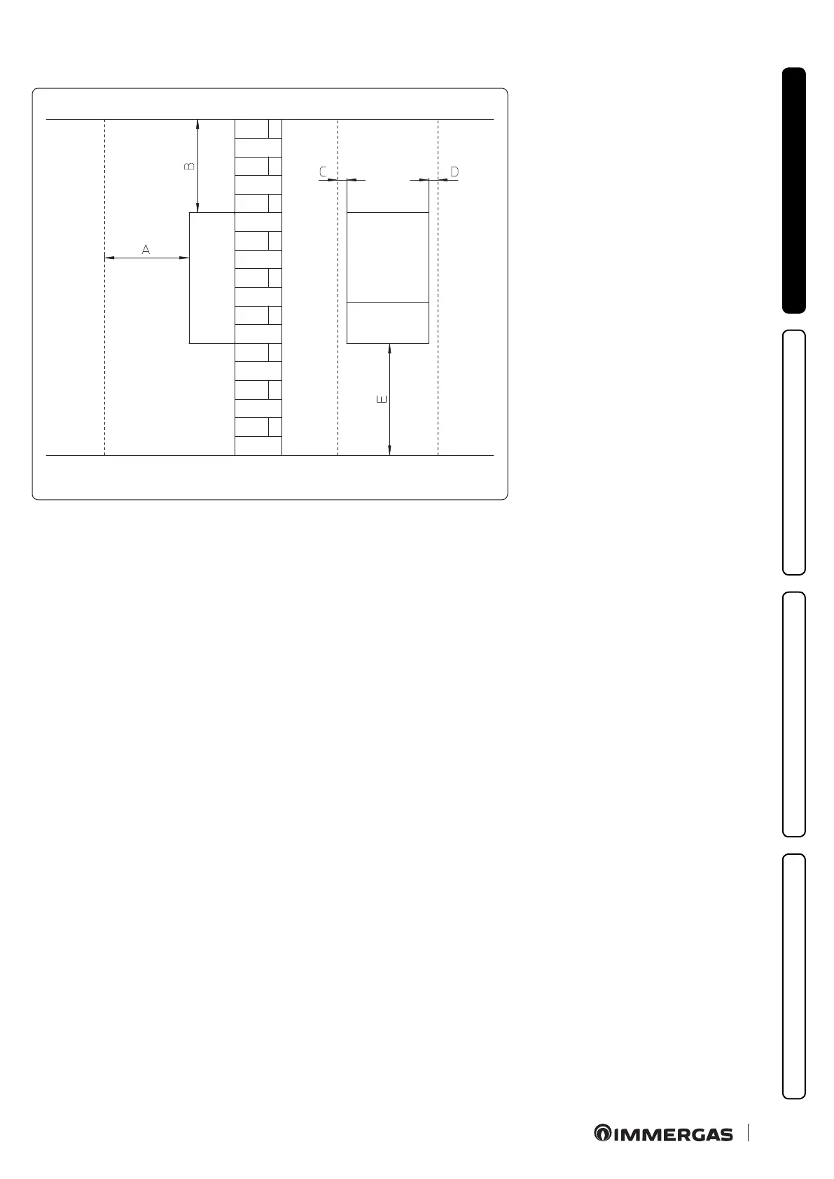
1.3 MINIMUM INSTALLATION DISTANCES
3
Key (Fig. 3):
A - 450 mm
B - 350 mm
C - 30 mm
D - 30 mm
E - 600 mm

Table of Contents

Related product manuals