EasyManua.ls Logo

INGENIA Pluto - Page 48

Default Icon
88 pages
Print Icon
To Next Page IconTo Next Page
To Next Page IconTo Next Page
To Previous Page IconTo Previous Page
To Previous Page IconTo Previous Page
Loading...
Product Manual
48/88
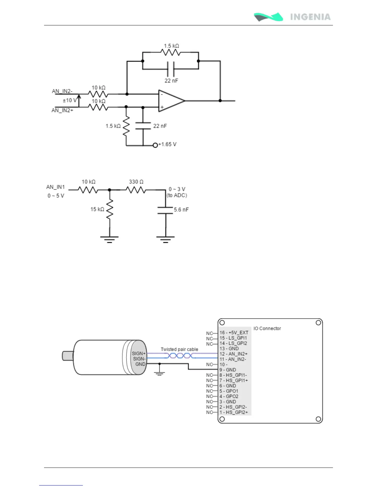
Next figure shows the circuit model for the analog input 1:
Next figures illustrate how to connect an analog source to the Pluto Servo Drive analog input 2 (for differential
and single ended sources). Refer to for more information about connections Feedback wiring recommendations
and wires.

Table of Contents

Related product manuals