EasyManua.ls Logo

Levelcom 100 - Simplified and Detailed Maps

Default Icon
101 pages
Print Icon
To Next Page IconTo Next Page
To Next Page IconTo Next Page
To Previous Page IconTo Previous Page
To Previous Page IconTo Previous Page
Loading...
Page 95
©2013 Technical Marine Service, Inc. LC-100 V2.97
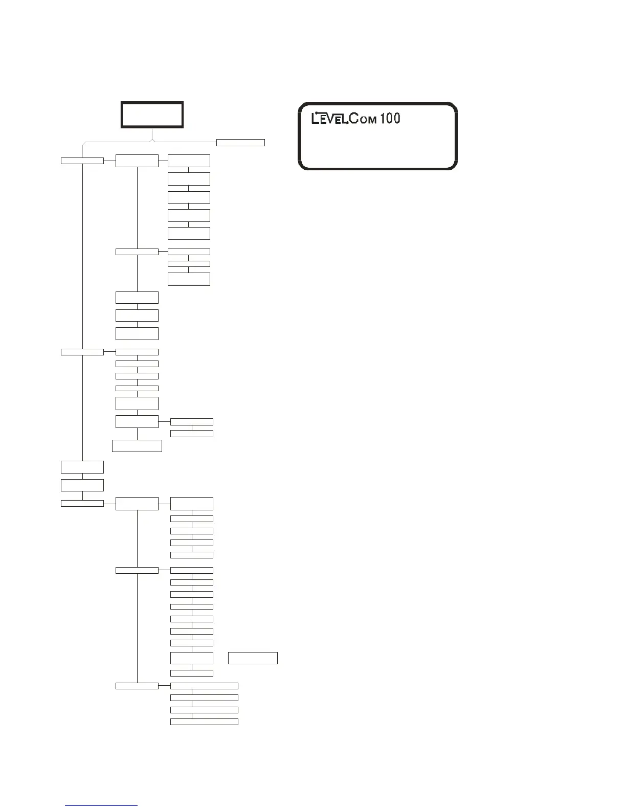
Simplified Configuration Interface Map
SYSTEM
DISPLAY
SETUP
DEPTH
UNITS
VO LU M E
UNITS
WEIGHT
UNITS
DISPLAY
UNITS
TA N K
TABLE
HOT MENU ITEM
Version 2.92 DATE 6/2008
Technical Marine Service, Inc.
Portland, Oregon
LIQUID LEVEL
COMPUTER
SAMPLETIMING
PURGE
PURGE
DURATION
SEN SOR
RANGE
SPECIFIC
GRAVITY
PURGE
NOW
NORMAL
OPERATION
CHAN 1
RELAYS
HORN
DISPLAY
BU TT ON S
LIGHTS
HORN
RELAY 1
RELAY 2
OUT PUTS
UTILITIES
CALIBRATE CHAN 0
COMM
SETUP
ALARM
SETPOINTS
HOT MENU
SETUP
NEW
PA SS W O RD
GAU GE
ANALOG
OUTPUT
CONTROL
MEMORY
VALVES
DIGITAL
COMMUNICATION
BAUD RATE
PROTOCOL
DIAGS
PA R ITY
NETWORK
ADDRESS
ANALOG
OUTPUT
DIGITAL
COMMUNICATION
OR
FIELD CAL
RESTORE FROM BACKUP
ERASE ALL
WRIGHT OVER BACKUP
ER ASE C URR EN T SETU P

Table of Contents