EasyManua.ls Logo

Levelcom 100 - Page 97

Default Icon
101 pages
Print Icon
To Next Page IconTo Next Page
To Next Page IconTo Next Page
To Previous Page IconTo Previous Page
To Previous Page IconTo Previous Page
Loading...
Page 97
©2013 Technical Marine Service, Inc. LC-100 V2.97
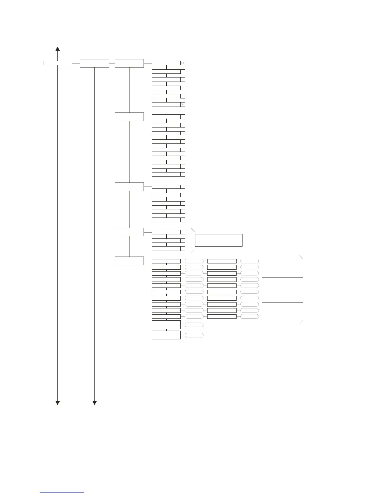
SYSTEM INCHES
METERS
CENTIMETERS
NOT USED
K LITERS
K GALLONS
BARRELS
FEET
ULLAGE
GALLONS
CUBIC FEET
LITERS
ULLAGE
DISPLAY
SETUP
DEPTH
UNITS
VO LU M E
UNITS
FEET & INCHES
NOT USED
DEPTH
MAX DEPTH MAX V OR W
LONG TONS
D 8
D 4
D 6
D 2
V8 OR W8
V4 OR W4
V6 OR W6
V2 OR W2
SHORT TONS
VO LU M E
D 9
D 5
D 1
BUBBLER
TO BOTTOM
D 7
D 3
V9 OR W9
V5 OR W5
V1 OR W1
V7 OR W7
V3 OR W3
ULLAGE
WEIGHT
UNITS
DISPLAY
UNITS
TA N K
TABLE
METR IC TONS
WEIGHT
S. G.
DISTANCE
ONLY APPEARS IF
MORE THAN ONE
DISPLAY UNIT IS ACTIVE
TANK TABLE WILL
ASK FOR DEPTHS AND
VOLUME OR WEIGHT
WHIC HEVER IS ACTIVE
AND SELECTED
AS THE DISPLAY UNIT

Table of Contents