EasyManua.ls Logo

Monitor MB206 - Page 18

Default Icon
98 pages
Print Icon
To Next Page IconTo Next Page
To Next Page IconTo Next Page
To Previous Page IconTo Previous Page
To Previous Page IconTo Previous Page
Loading...
Hardware Specifications12
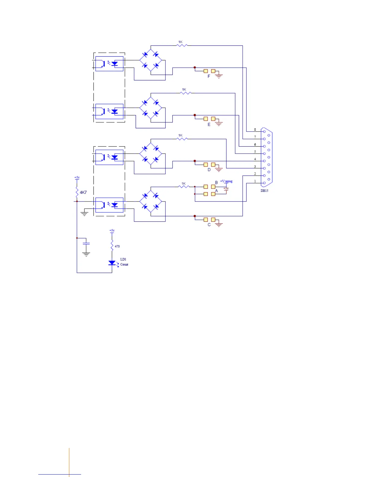
Jumper Function
A Applies +5v to one side of the main ‘Count’ opto-coupler
B Applies un-regulated input (Vin) to one side of the main ‘Count’ opto-coupler (Input 1)
C Earths one side of the mainCount’ opto-coupler (Input 1)
D Earths ones side of Steering Line 1. (Input 2)
E Earths ones side of Steering Line 2. (Input 3)
F Earths ones side of Steering Line 3. (Input 4)

Table of Contents