EasyManua.ls Logo

Monitor MB206 - Jp6; JP12 and JP15

Default Icon
98 pages
Print Icon
To Next Page IconTo Next Page
To Next Page IconTo Next Page
To Previous Page IconTo Previous Page
To Previous Page IconTo Previous Page
Loading...
13Hardware Specifications
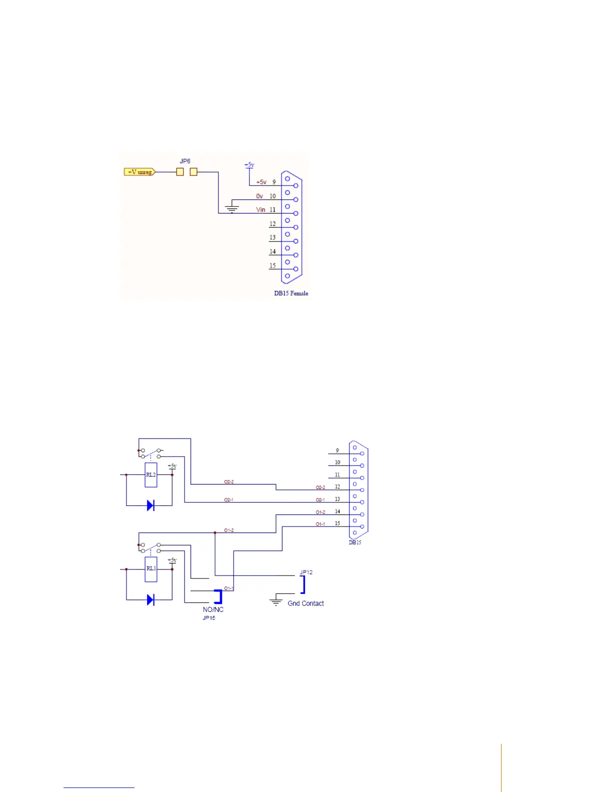
JP6
Fitting JP6 will connect the Power Jack input to pin 13 of the D15 connector. This can be used to
either supply the terminal's power supply input to a device connected to the D15, or alternatively
power the terminal from the D15 connector instead of via the DC Jack.
Warning: Never short Pin 9 (+5v) to Pin 11 (Vin) once JP6 is connected. Doing so will damage the
terminal.
JP12 and JP15
JP12 is used to permanently earth one side of the relay’s contacts. By default there is no jumper
set.
JP15 is the Normally open / Normally Closed selector for the main relay. By default it is in the
Normally Open position, meaning that the relay will close when enabled.

Table of Contents