EasyManua.ls Logo

Multilin SR469 - Output Relays

Multilin SR469
270 pages
Print Icon
To Next Page IconTo Next Page
To Next Page IconTo Next Page
To Previous Page IconTo Previous Page
To Previous Page IconTo Previous Page
Loading...
ELECTRICAL 2. INSTALLATION
2-16
2.2.11
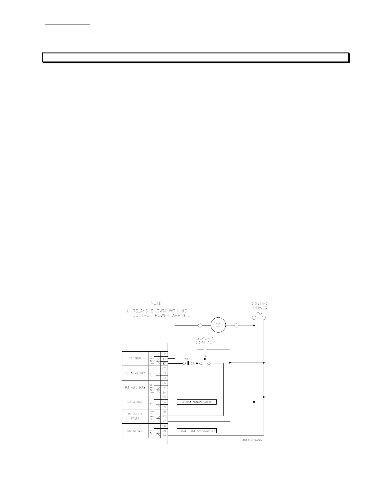
OUTPUT RELAYS
There are six Form C output relays. (See specifications for ratings). Five of the six relays are always non-failsafe, R6 Service is always
failsafe. As failsafe, R6 relay will be energized normally and de-energize when called upon to operate. It will also de-energize when
control power to the SR469 is lost and therefore, be in its operated state. All other relays, being non-failsafe, will be de-energized
normally and energize when called upon to operate. Obviously, when control power is lost to the SR469, these relays must be de-
energized and therefore, they will be in their non-operated state. Shorting bars in the drawout case ensure that when the SR469 is
drawn out, no trip or alarm occurs. The R6 Service output will however indicate that the SR469 has been drawn out. Each output relay
has an LED indicator on the SR469 front panel that comes on while the associated relay is in the operated state.
R1 TRIP:
The trip relay should be wired such that the motor is taken off line when conditions warrant. For a breaker application, the NO
R1 Trip contact should be wired in series with the Breaker trip coil. For contactor applications, the NC R1 Trip contact should be wired in
series with the contactor coil.
Supervision of a breaker trip coil, requires that the supervision circuit be paralleled with the R1 TRIP relay output contacts, as shown in
Figure 2-12. With this connection made, the supervision input circuits will place an impedance across the contacts that will draw a current of
2 mA (for an external supply voltage from 30-250 Vdc) through the breaker trip coil. The supervision circuits respond to a loss of this trickle
current as a failure condition. Circuit breakers equipped with standard control circuits have a breaker auxiliary contact permitting the trip coil
to be energized only when the breaker is closed. When these contacts are open, as detected by the Starter Status Digital Input monitoring
breaker auxiliary contacts, trip coil supervision circuit is automatically disabled. This logic provides that the trip circuit is monitored only when
the breaker is closed.
R2 AUXILIARY, R3 AUXILIARY:
The auxiliary relays may be programmed for numerous functions such as, trip echo, alarm echo, trip
backup, alarm differentiation, control circuitry, etc. They should be wired as configuration warrants.
R4 ALARM:
The alarm relay should connect to the appropriate annunciator or monitoring device.
R5 START BLOCK:
The start block relay should be wired in series with the start pushbutton in either a breaker or contactor configura-
tion to prevent motor starting. When a trip has not been reset on a breaker, the start block relay will prevent a start attempt that would
only result in immediate trip. Also, any lockout functions are directed to the start block relay.
R6 SERVICE:
The service relay will operate if any of the SR469 diagnostics detect an internal failure or on loss of control power. This
output may be monitored with an annunciator, PLC or DCS.
If it is deemed that a motor is more important than a process, the service relay NC contact may also be wired in parallel with the trip
relay on a breaker application or the NO contact may be wired in series with the trip relay on a contactor application. This will provide
failsafe operation of the motor; that is, the motor will be tripped off line in the event that the SR469 is not protecting it. If however, the
process is critical, annunciation of such a failure will allow the operator or the operation computer to either continue, or do a sequenced
shutdown.
Figure 2-25 ALTERNATE WIRING FOR CONTACTORS

Table of Contents

Related product manuals