EasyManua.ls Logo

Newtec EL170 - EL 470 Modem; Modulator Functionality

Newtec EL170
203 pages
Print Icon
To Next Page IconTo Next Page
To Next Page IconTo Next Page
To Previous Page IconTo Previous Page
To Previous Page IconTo Previous Page
Loading...
Block Diagram
User Manual for EL170/970/470 IP Satellite Modulator/
Demodulator/Modem
version 4.2
99
SHAPING THE FUTURE OF SATELLITE COMMUNICATIONS
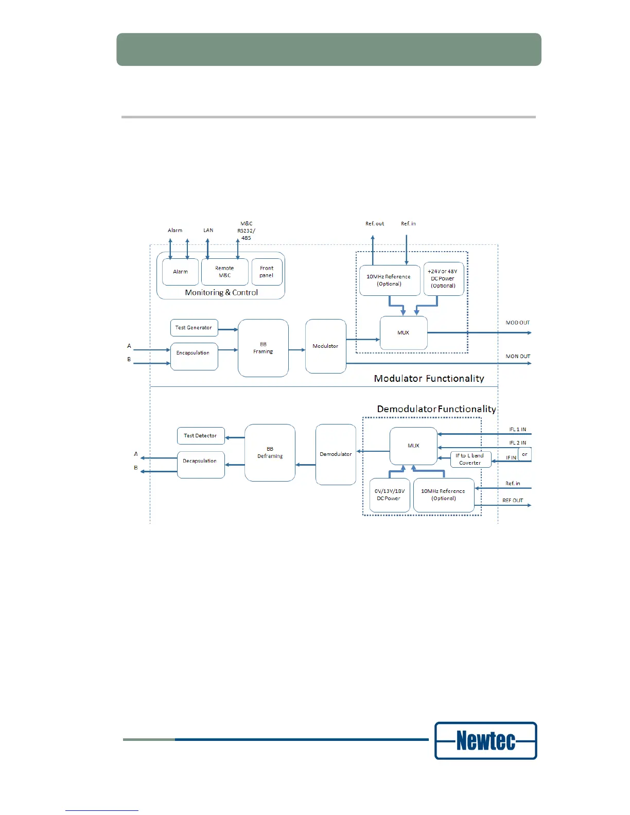
7.4 EL 470 Modem
In this diagram the modem is split up into the following functionalities:
Monitor and Control;
Modulator Functionality;
Demodulator Functionality.
Figure 57 - EL 470 Modem
7.4.1 Modulator Functionality
The IP data entering the modulator using the Ethernet connector A is
encapsulated.
The signal is framed into baseband frames.
The framed signal is modulated by the L-band modulator.

Table of Contents

Related product manuals