EasyManua.ls Logo

Pitney Bowes DA80F - Page 29

Pitney Bowes DA80F
199 pages
Print Icon
To Next Page IconTo Next Page
To Next Page IconTo Next Page
To Previous Page IconTo Previous Page
To Previous Page IconTo Previous Page
Loading...
DA80F/DA95F AddressRight™ Printers Service Manual (SV61962 Rev. A)
4-3
Troubleshooting/Diagnostics • 4
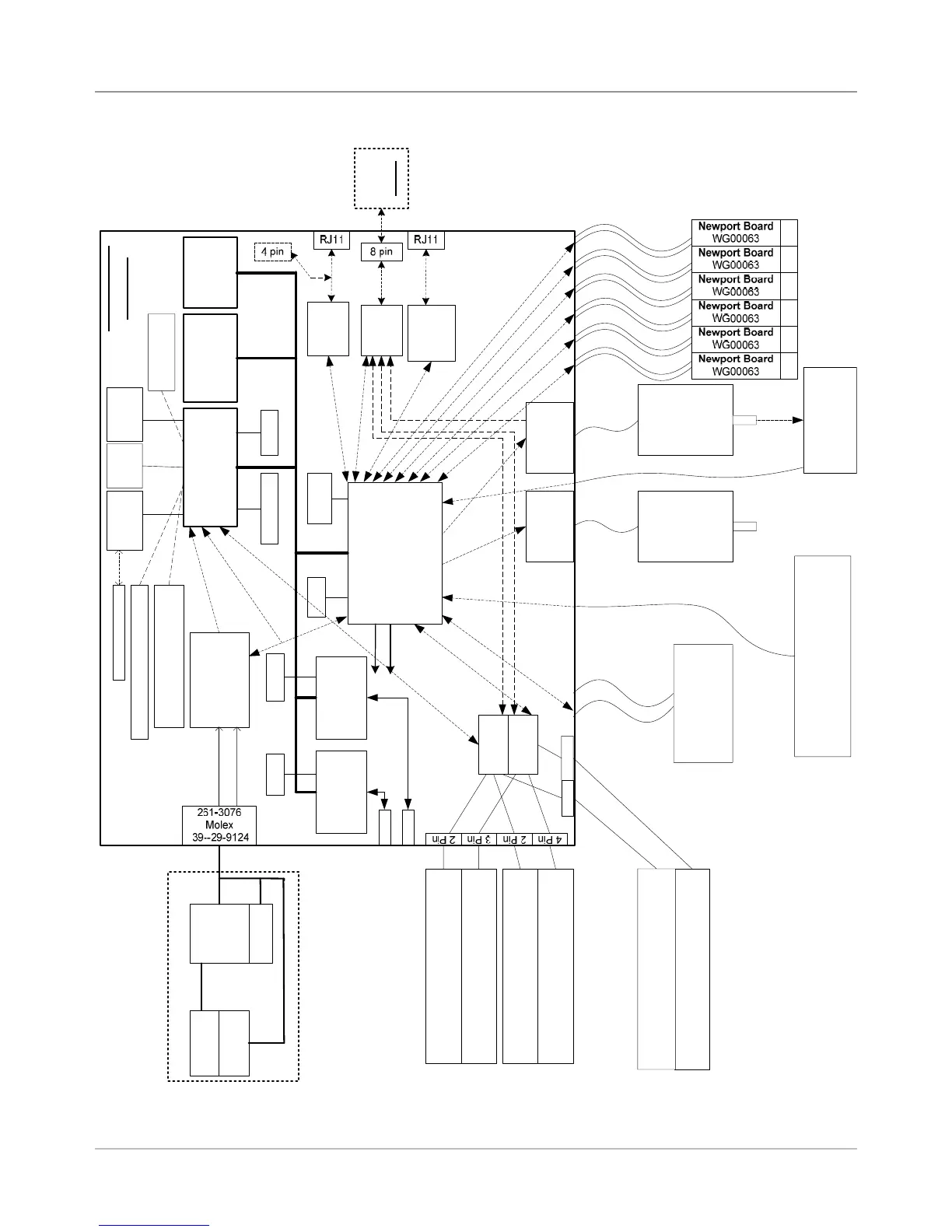
Figure 4-3 DA80F (WF81)/DA95F (WF96) Printer Detailed Block Diagram
4.2 Block
Diagrams
3RZHU
6ZLWFK
,(&
FRQQHFWRU
8VHU,QWHUIDFH
/&'%XWWRQV
IURP.0DFKLQH
)(0$%DFNOLJKW/&'
)HHGHU
0RWRU
'&%UXVK
:6
9'&
([LW6HQVRU .
:65HFHLYHU237(.23
+%ULGJH
'ULYHU
6,
&38 6+
5HQHVDV6+
+'%3$'9
99
6'5$0
07/&0
0%0LFURQ
9
)/$6+
()-&
0%,QWHO
9
0LG-HW
3RZHU
VXSSO\
)XVH
;LOLQ[)3*$
6SDUWDQ(6HULHV
;&6()7*&

999
..6<67(0
%/2&.',$*5$0
..
0DLQ%RDUG
7UDQVSRUW
0RWRU
'&%UXVK
:6
9'&
+%ULGJH
'ULYHU
6,
5HJXODWLRQIRU
999
999
9
86%)XQFWLRQ
3KLOLSV
,63$

(WKHUQHW
606&
/$1&

IRUWHVWRQO\
5(6(7
&LUFXLWU\
56
'ULYHU
</HH
(QFRGHUDWVKDIW+3
+('6$&35.
+('0%&35.
9$
9$
',3
6ZLWFK
-
ELW
'$7$
ELW
'$7$
)5$0
0+]
-7$*
-7$*
0+]0+]
ELW'DWDELW'DWD
&RQILJ3LQIRU..
WKUX3DSHUVHQVRUUHFHLYHU
5HG/('
*UHHQ/('
-
--
-.
/$1
86%
)$1
'(
-
-5$7\SH%
-5$0DJQHWLFV/('
([LW6HQVRU .
:6(PLWWHU237(.23%
&RQILJ3LQIRU6:9HUFRQWURO
,54 
,5/
(QFRGHUDWPRWRU
+3+('6)
&35
)HHGHU6HQVRU .
:6(PLWWHU237(.23%
)HHGHU6HQVRU .
:65HFHLYHU237(.23
3DSHU6HQVRU ..
:65HFHLYHU237(.23
3DSHU6HQVRU..
:6(PLWWHU237(.23%
-
- - - -
3+ 3+ 3+ 3+ 3+ 3+
)HHGHU
'ULYHU
.
6WDFNHU
'ULYHU
.
+L6SHHG
)HHGHU
'ULYHU
.
)HHGHU
0RWRU
(QFRGHU
6HQVRU
3%6WDFNHU,)
-
%U\FH
6WDFNHU,)
,&WR'$
0$;
5HFHLYHU
&LUFXLWU\
3LQ3LQ
-.
-.
-.
- -
-
-
-
-
:).
:).
-
-
-
.RQO\
.RQO\
.RQO\
3RZHU6XSSO\
$VVHPEO\
-
-
-

Table of Contents

Other manuals for Pitney Bowes DA80F

Related product manuals