EasyManua.ls Logo

SATO s86ex - Page 109

SATO s86ex
380 pages
To Next Page IconTo Next Page
To Next Page IconTo Next Page
To Previous Page IconTo Previous Page
To Previous Page IconTo Previous Page
Loading...
4 Operation and Configuration
107
S84-ex/S86-ex Operator Manual
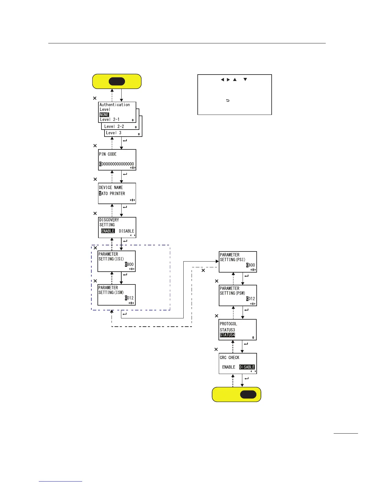
Bluetooth Setting
* Press the , , or button to
select an item or set the value
accordingly. The active arrow icons
are shown on the screen.
* Pressing the button on each
screen will revert to the INTERFACE
MODE menu.
button
button
button
button
button
button
button
button
button
button
button
button
button
button
button
button
button
button
button
button
Shows only
when ENABLE
is selected
I-E
Proceed to .
I-F

Table of Contents

Other manuals for SATO s86ex

Related product manuals