EasyManua.ls Logo

SATO s86ex - Download Mode

SATO s86ex
380 pages
Print Icon
To Next Page IconTo Next Page
To Next Page IconTo Next Page
To Previous Page IconTo Previous Page
To Previous Page IconTo Previous Page
Loading...
4 Operation and Configuration
184
S84-ex/S86-ex Operator Manual
4.2.19
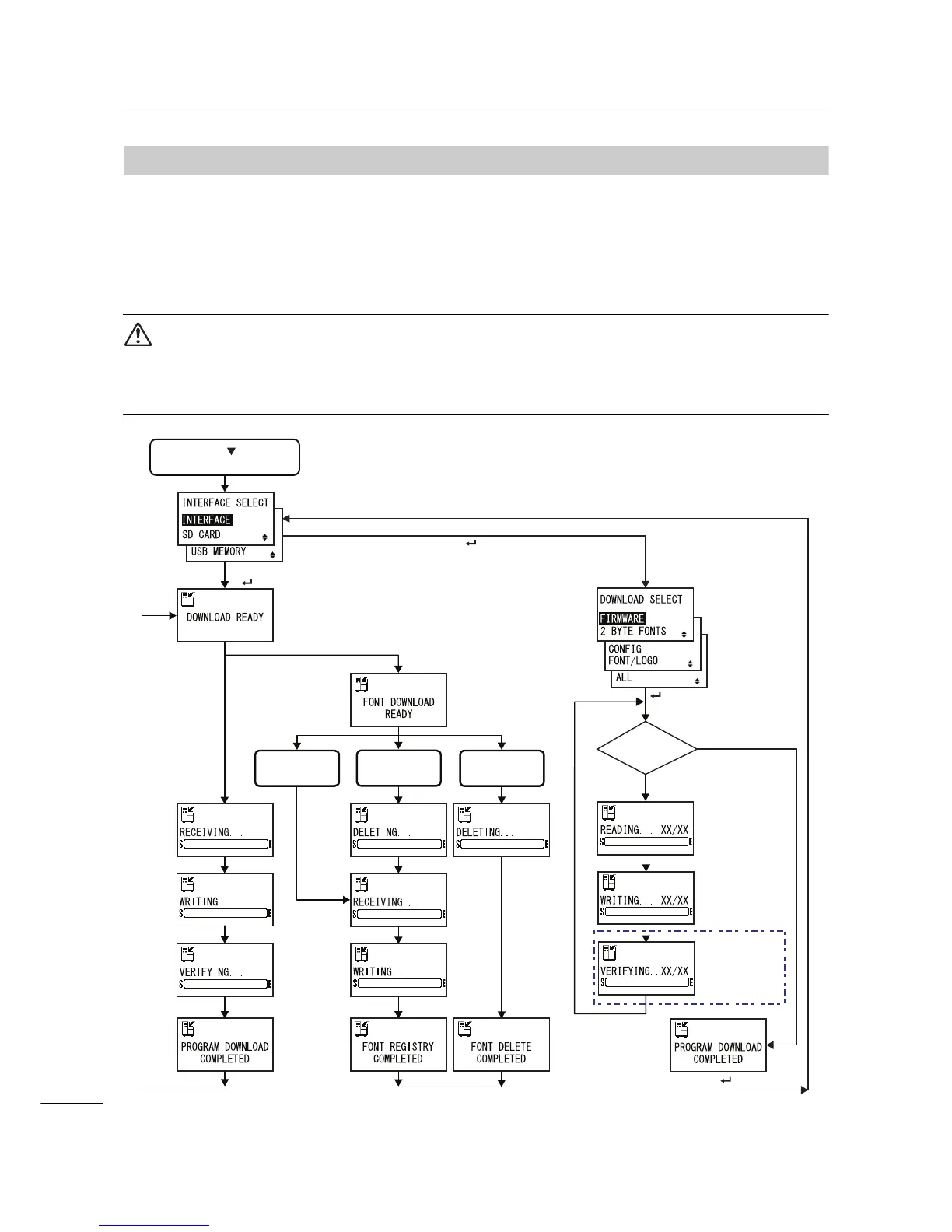
Download Mode
This download feature allows the operator to download data (firmware, font/logo, TrueType font,
configuration) from the host computer through the interface, SD card or USB memory and write in the
Flash ROM memory. When downloading is complete, the LCD screen will return to the original screen
after three seconds. If an error occurs, an error message will show and the reason will be identified.
The flowchart shows the sequence of the setting screens for the download mode. The table describes
each setting screen in detail.
CAUTION
Be sure to perform a virus check for the USB memory or SD card before connecting it to the printer. SATO
Corporation shall not be held responsible for a malfunction of the printer caused by a virus infection through
the USB memory or SD card.
Download Font, Logo, TTF
Press the
button
+
Power On
Program
download
Indication of
new entry
Indication of
overwriting
Deletion
Screen messages are shown in English regardless of the
setting value on the SELECT LANGUAGE screen.
Select INTERFACE
+ button
After 3 beeps, the printer returns to the DOWNLOAD READY screen.
Download
completed?
Yes
No
When downloading
the printer
configurations, the
verifying step is
skipped.
Select SD CARD or USB MEMORY + button
Waiting to receive data from the interface selected on the
DATA PORT screen of the interface mode.
* Continue to show
while receiving Font
or Logo information.
3 short beeps
when the
download is
completed.
button
button

Table of Contents

Other manuals for SATO s86ex

Related product manuals