EasyManua.ls Logo

SATO s86ex - Information Mode

SATO s86ex
380 pages
Print Icon
To Next Page IconTo Next Page
To Next Page IconTo Next Page
To Previous Page IconTo Previous Page
To Previous Page IconTo Previous Page
Loading...
4 Operation and Configuration
174
S84-ex/S86-ex Operator Manual
4.2.16
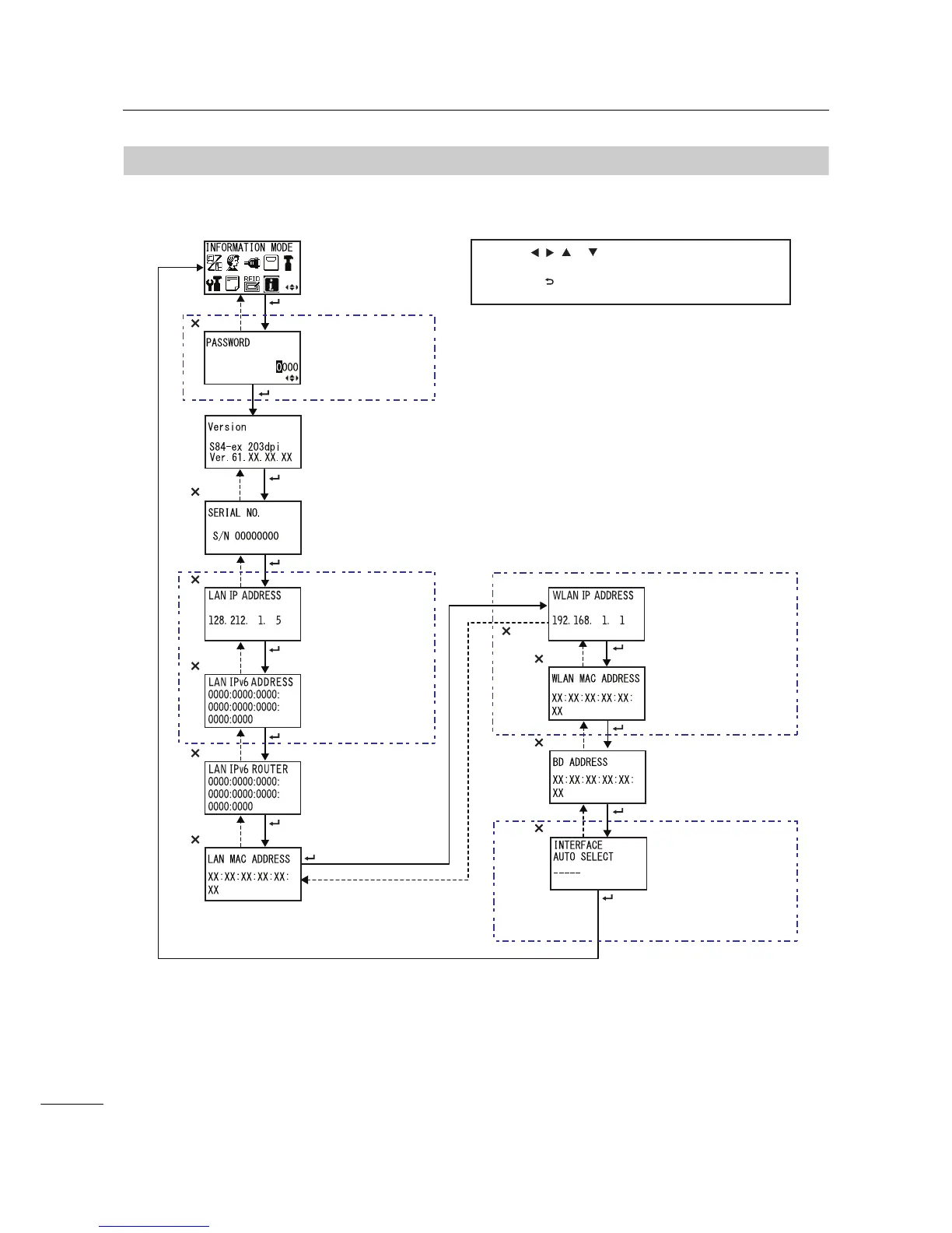
Information Mode
The flowchart shows the sequence of the setting screens for the information mode. The table describes
each setting screen in detail.
* Press the , , or button to select an item or set the value
accordingly. The active arrow icons are shown on the screen.
* Pressing the button on each screen will revert to the
INFORMATION MODE menu.
button
button
button
button
button
Shows as “---.---.---.---”
if an IP address is
not acquired from the
DHCP setting.
button
button
button
button
button
button
button
button
button
button
button
button
button
button
button
button
Shows only when a
wireless LAN unit is
installed.
Shows only when the
PASSWORD input is
enabled
button
Shows with the following
conditions:
Manual setting: DISABLE
Auto settings
(not confirmed): -----
Auto settings (confirmed):
IEEE1284/RS-232C/LAN/
USB/WLAN/Bluetooth

Table of Contents

Other manuals for SATO s86ex

Related product manuals