EasyManua.ls Logo

SATO s86ex - Page 96

SATO s86ex
380 pages
Print Icon
To Next Page IconTo Next Page
To Next Page IconTo Next Page
To Previous Page IconTo Previous Page
To Previous Page IconTo Previous Page
Loading...
4 Operation and Configuration
94
S84-ex/S86-ex Operator Manual
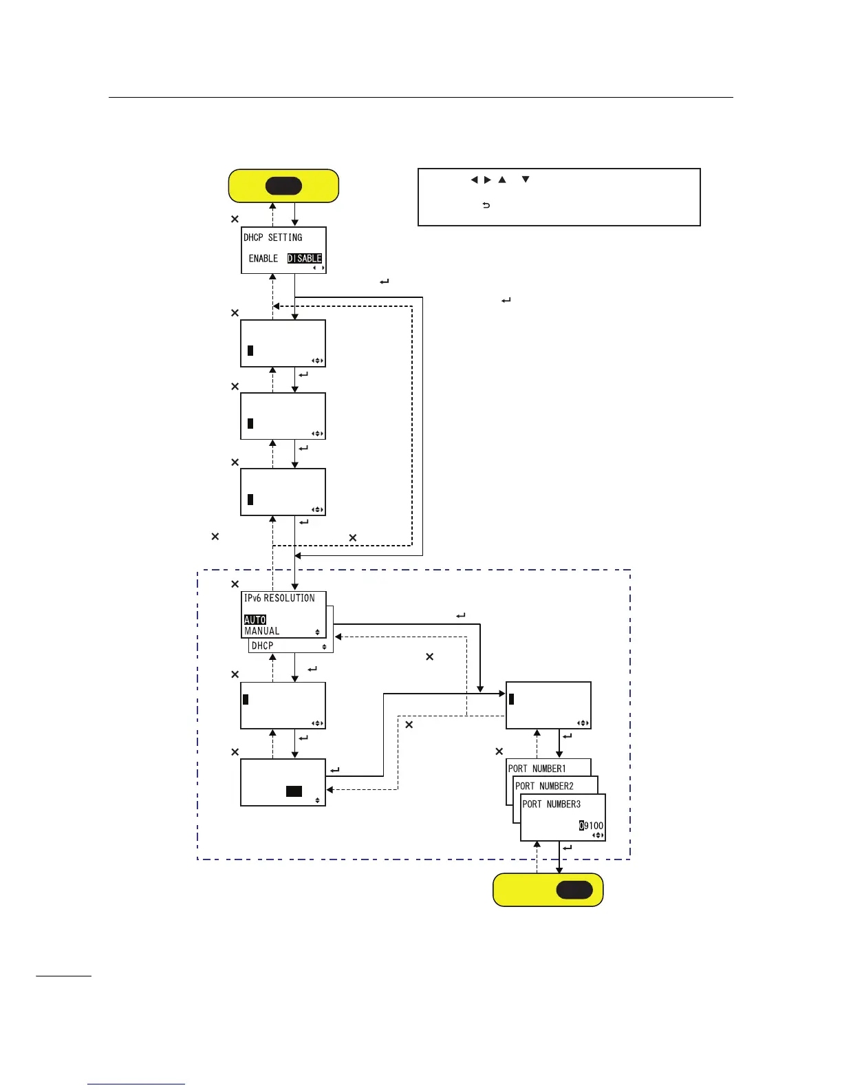
LAN/Wireless LAN Setting
* Press the , , or button to select an item or set the value
accordingly. The active arrow icons are shown on the screen.
* Pressing the button on each screen will revert to the
INTERFACE MODE menu.
DHCP DISABLE + button
DHCP ENABLE + button
Select “DHCP” or “AUTO” + button
DHCP ENABLE
+ button
Select “DHCP” or
“AUTO” + button
DHCP DISABLE
+ button
button
button
button
button
button
button
button
button
button
button
button
button
button
button
Shows only when
LAN is selected.
button
button
I-B
Proceed to .
I-L
Select “MANUAL”
+ button
,3Y68%1(70$6.

,3Y$''5(66

,3Y*$7(:$<$'5

'()$8/75287(5



,3Y$''5(66



35(),;/(1*7+


Table of Contents

Other manuals for SATO s86ex

Related product manuals