EasyManua.ls Logo

Schweitzer Engineering SEL-387-0 - Figure 3.7 Differential Element (87 BL1) Blocking Logic (SEL-387-0); Figure 3.8 Differential Element (87 BL1) Blocking Logic (All but SEL-387-0)

Schweitzer Engineering SEL-387-0
556 pages
Print Icon
To Next Page IconTo Next Page
To Next Page IconTo Next Page
To Previous Page IconTo Previous Page
To Previous Page IconTo Previous Page
Loading...
3.8
SEL-387-0, -5, -6 Relay Instruction Manual Date Code 20170601
Differential, Restricted Earth Fault, Thermal, and Overcurrent Elements
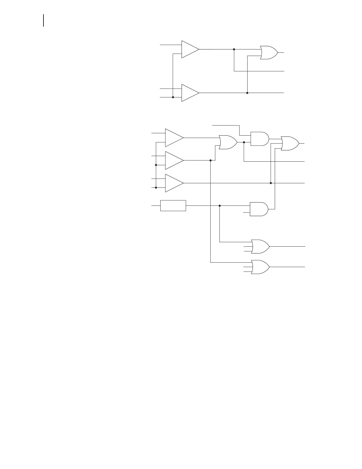
Differential Element
Figure 3.7 Differential Element (87BL1) Blocking Logic (SEL-387-0)
Figure 3.8 Differential Element (87BL1) Blocking Logic (All But SEL-387-0)
DC Ratio Blocking (All But SEL-387-0)
Figure 3.9 shows the dc blocking logic for Differential Element 1. Elements
DCBL1, DCBL2, and DCBL3 are combined to form element DCBL as shown
at the bottom of Figure 3.8. DCBL is available as a Relay Word bit but
elements DCBL1, DBL2, and DCBL3 are not.
The dc ratio blocking feature applies to inrush cases with little harmonic
content, but a high dc offset. The measurement principle is that of wave shape
recognition, distinguishing between the time constants for inrush current that
typically are longer than the time constants for an internal fault.
_
+
I1HB2
I1HB5
IOP1
_
+
2HB1
5HB1
87BL1
2nd Harmonic Blocking
5th Harmonic Blocking
_
+
I1HB2
I1HB4
I1HB5
IOP1
Differential
Current
DCBL1
_
+
_
+
2HB1
5HB1
87BL1
HRSTR = N
DCRB = Y
DCBL
4HB3
4HB2
4HB1
DCBL3
DCBL2
DCBL1
4HBL
DC
Blocking Logic
2nd
Harmonic Blocking
4th
Harmonic Blocking
5th
Harmonic Blocking

Table of Contents