EasyManua.ls Logo

Siemens CPU 410-5H Process Automation - SM 322; DO 4 X DC 15 V;20 Ma [Eex Ib], 6 ES7 322-5 RD00-0 AB0

Siemens CPU 410-5H Process Automation
350 pages
To Next Page IconTo Next Page
To Next Page IconTo Next Page
To Previous Page IconTo Previous Page
To Previous Page IconTo Previous Page
Loading...
Connection examples for redundant I/Os
C.22 SM 322; DO 4 x DC 15 V/20 mA [EEx ib], 6ES7 3225RD000AB0
CPU 410-5H Process Automation/CPU 410 SMART
328 System Manual, 10/2013, A5E32631667-AA
C.22
SM 322; DO 4 x DC 15 V/20 mA [EEx ib], 6ES7 3225RD00–0AB0
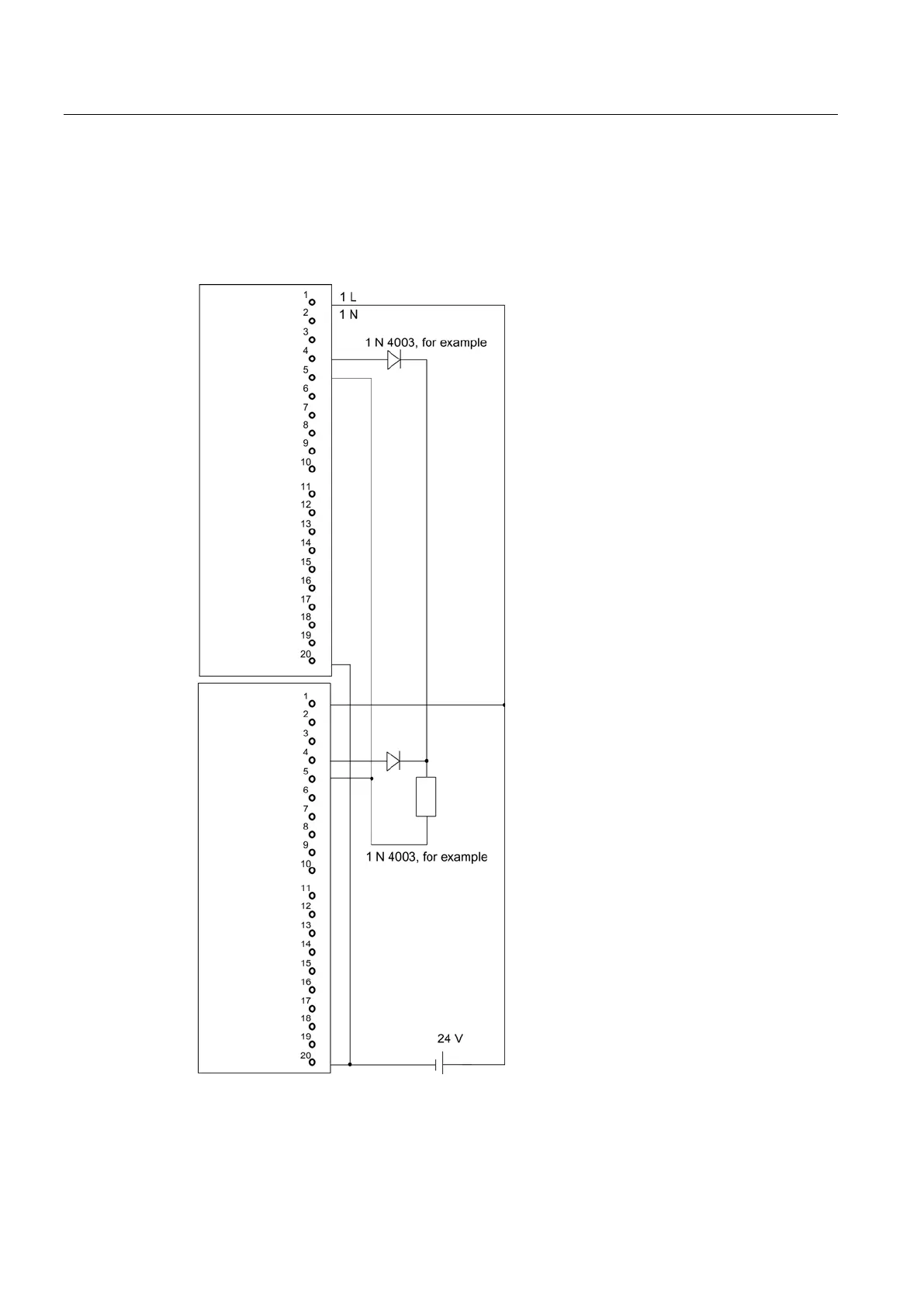
The diagram below shows the connection of an actuator to two SM 322; DO 16 x DC 15
V/20 mA [EEx ib]. The actuator is connected to channel 0. Suitable diodes are, for example,
those of the series 1N4003 ... 1N4007, or any other diode with U
_r
>=200 V and I_
F
>= 1 A
Figure C-20 Example of an interconnection with SM 322; DO 16 x DC 15 V/20 mA [EEx ib]

Table of Contents

Related product manuals