EasyManua.ls Logo

Siemens CPU 410-5H Process Automation - SM 331; AI 8 X 16 Bit; 6 ES7 331-7 NF00-0 AB0

Siemens CPU 410-5H Process Automation
350 pages
To Next Page IconTo Next Page
To Next Page IconTo Next Page
To Previous Page IconTo Previous Page
To Previous Page IconTo Previous Page
Loading...
Connection examples for redundant I/Os
C.31 SM 331; AI 8 x 16 Bit; 6ES7 3317NF000AB0
CPU 410-5H Process Automation/CPU 410 SMART
System Manual, 10/2013, A5E32631667-AA
337
C.31
SM 331; AI 8 x 16 Bit; 6ES7 3317NF00–0AB0
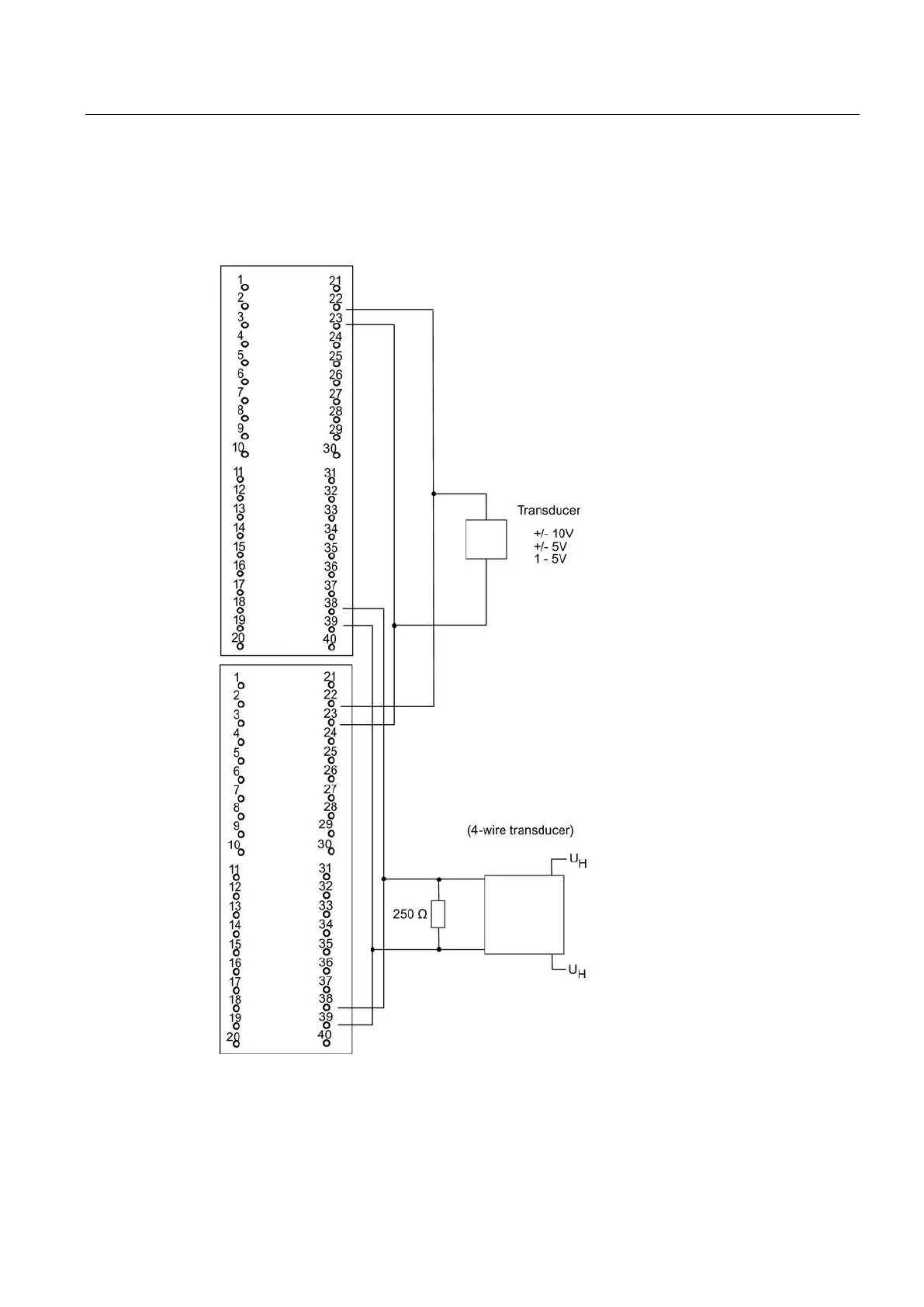
The figure below shows the connection of a transmitter to two redundant SM 331; AI 8 x 16
Bit. The transmitter is connected to channel 0 and 7 respectively.
Figure C-29 Example of an interconnection with SM 331; AI 8 x 16 Bit

Table of Contents

Related product manuals