EasyManua.ls Logo

Siemens SINAMICS S120 - Page 137

Siemens SINAMICS S120
1094 pages
To Next Page IconTo Next Page
To Next Page IconTo Next Page
To Previous Page IconTo Previous Page
To Previous Page IconTo Previous Page
Loading...
Servo control
4.10 V/f control
Drive functions
Function Manual, 11/2017, 6SL3097-4AB00-0BP5
137
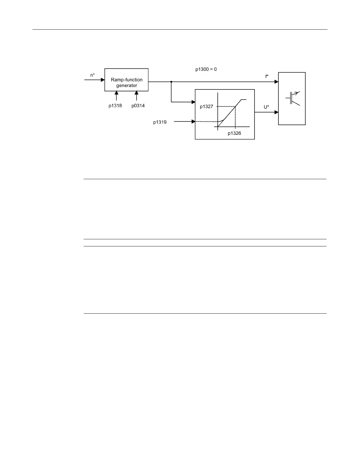
Structure of V/f control
Figure 4-13 Structure of V/f control
Commissioning V/f control
Note
With synchron
ous motors, V/f mode is normally only stable at low speeds. Higher speeds
can induce oscillations.
Oscillation damping is activated on the basis of suitable default parameter values and does
not require further parameterization in most applications. If yo
u become aware of
interference caused by a transient response, you have the option of gradually increasing the
value of p1338 in small steps and evaluating how this affects your system.
Note
The drive can be ramped up to the current limit (p0640) relatively quickly without the need for
extensive parameterization (when operating the drive with a variable moment of inertia, for
example).
Note the following: Only the ramp
-function generator stops when the current limit (p0640) is
reached. This does not pre
vent the current from increasing even further. In view of this, the
parameters you assign must include a safety margin relative to the current limits for the
monitoring functions to prevent the drive from switching off with an overcurrent fault.

Table of Contents

Other manuals for Siemens SINAMICS S120

Related product manuals