EasyManua.ls Logo

Sur-Gard System Five - Page 76

Sur-Gard System Five
155 pages
Print Icon
To Next Page IconTo Next Page
To Next Page IconTo Next Page
To Previous Page IconTo Previous Page
To Previous Page IconTo Previous Page
Loading...
6.0 Options
- 76 -
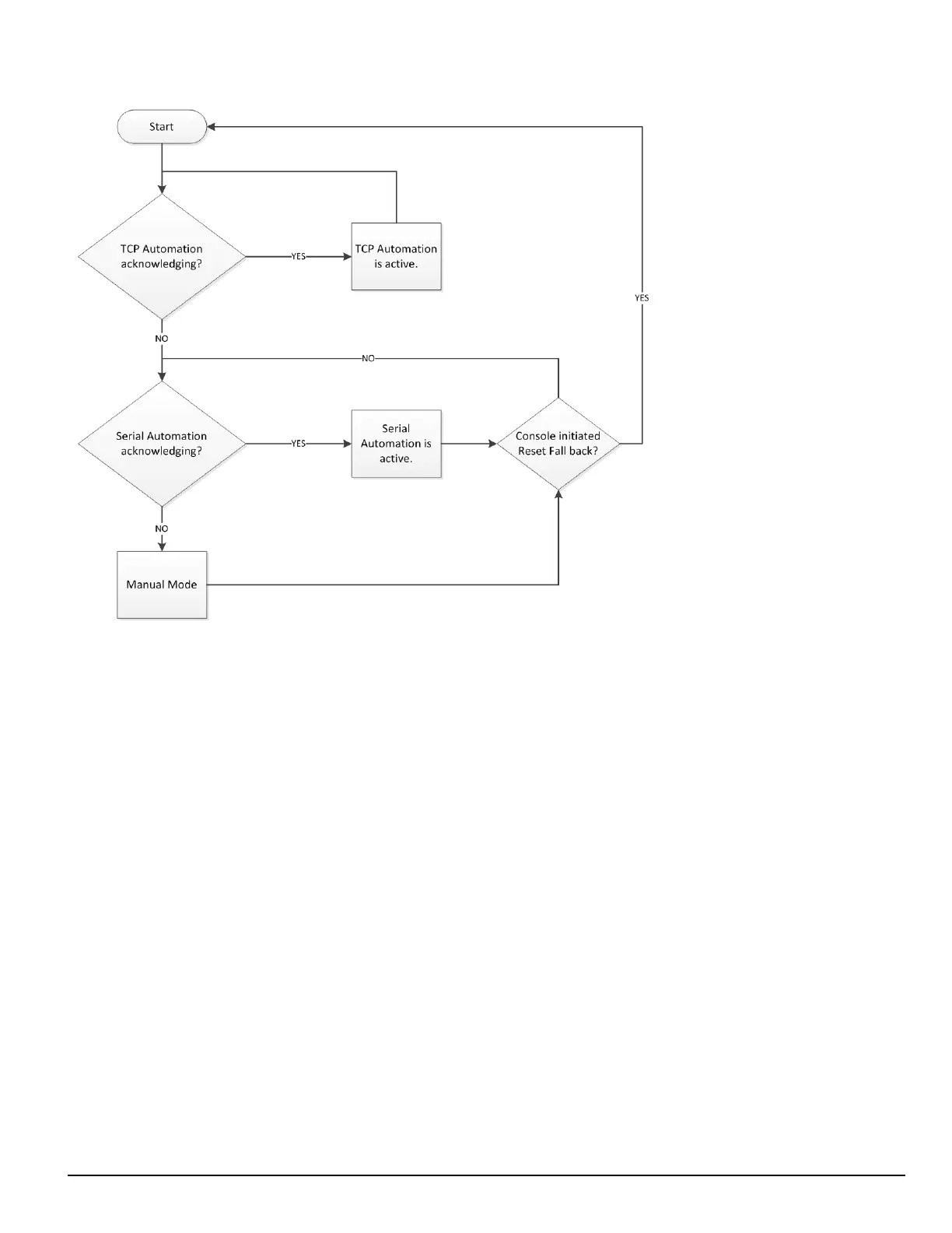
FIGURE 6-3: Flow diagram for Fallback Mode (1)

Table of Contents

Related product manuals