EasyManua.ls Logo

WAGNER VU 1 - Page 100

WAGNER VU 1
104 pages
Print Icon
To Next Page IconTo Next Page
To Next Page IconTo Next Page
To Previous Page IconTo Previous Page
To Previous Page IconTo Previous Page
Loading...
100
VERSION 03/2020 ORDER NUMBER DOC2330732
VU 1/VU 2/VU 3
P_04299
L.ACCARDO
Date
Date
Replaced by
1
Modification
0 76
Appr
Replaced by
8 93
2
4
2
2
Name
5
Source
Edit date Of
Page
Next
Previous 1
Project:
Customer:
Machine S/N:
Project number:
Page name:
VERTICAL UNIT 3
Otto-Lilienthal-Str. 18
88677 Markdorf
www.wagner-group.com
J.WAGNER gmbH
15/10/2019
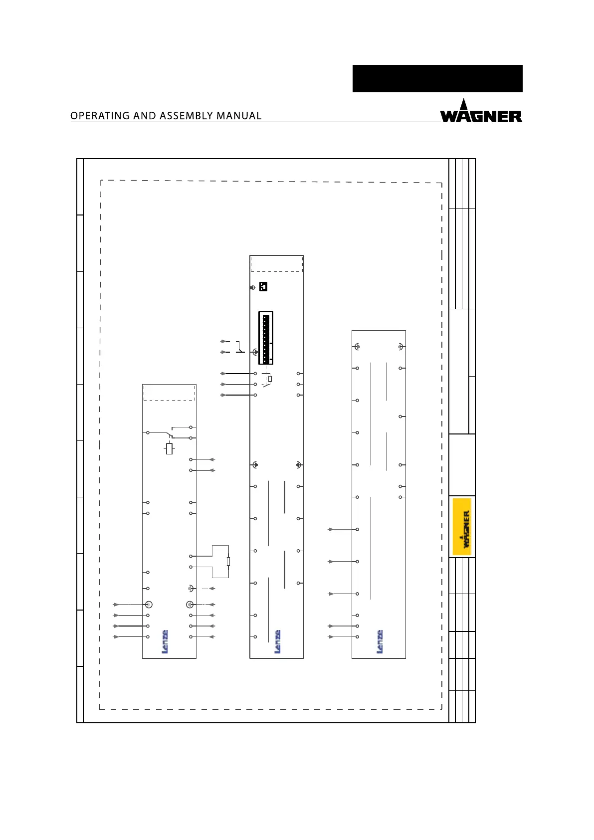
Wiring diagram vertical unit
Motor Brake resistor
DC link voltageMains
PE
PE FE
Relay output
Motor temperature
monitoring
Motor
holding brake
-X107
BD1
+
+UG
-X100
L1
-U02.1-1
L-force Drives 8400 HighLine C
E84AVHCC2224SXS
400/500 V, 3/PE AC; 2,2kW
Cold plate technique
400/500 V, 3/PE AC
MCI
-X105
U V W Rb1 Rb2
L2 L3 -UG
-X106
T1 T2
-X101
COM
-X101
NC NOBD2
-
-X107
24B
24VDC
GB
0VDC
FE
CAN Adress
a 64 32 16 8 4 2 1b
Baud
c
ON
R d
Diagnostic
interface
Analog inputs
Analog outputs
FE
FE
120Ω
CANopen
-X1
CG
GND
-U02.1-1
L-force Drives 8400 HighLine C
E84AVHCC2224SXS
400/500 V, 3/PE AC; 2,2kW
Cold plate technique
MMI
-X6
RJ69
-X3
O1U
0...+10V
O1I
0...+20mA/
+4...+20mA
O2U
0...+10V
O2I
0...+20mA/
+4...+20mA
-X3
AR
UREF
+10V/10mA
A1U
±10V
A1I
0...+20mA/
+4...+20mA
A2U
±10V
A2I
0...+20mA/
+4...+20mA
GA
GND
CH
HIGH
CL
LOW
-X1
CG
GND
CH
HIGH
CL
LOW
Digital inputs
Digital outputs
FE
FE
Controller
inhibit
RFR
-U02.1-1
L-force Drives 8400 HighLine C
E84AVHCC2224SXS
400/500 V, 3/PE AC; 2,2kW
Cold plate technique
-X5
24E
24VDC
24I
24VDC
50mA
DI1 DI2 DI3
-X4
24O
24VDC
GO
GND-O
DO2 DO3
DI4 DI5 DI6 DI7GI
GND-I
DO1
STEEL BOX
x1 x2
-R02.2-1
(1.6)
QM01.6-1:2
(1.6)
T
(1.6)
QM01.6-1:4
(1.6)
QM01.6-1:6
(1.8)
CAN OUT:3
(1.7)
CAN OUT:5
(1.7)
CAN IN:4
(1.1)
M01.1-1:U
(1.1)
M01.1-1:V
(1.1)
M01.1-1:W
(1.2)
M01.1-1:PE
(1.2)
M01.1-1:T1
(1.2)
M01.1-1:T2
(1.8)
CAN OUT:1
(1.9)
CAN OUT:2
(1.3)
B01.3-1:A
(1.3)
B01.3-1:B
(1.4)
B01.3-1:SH
(1.5)
-0
(1.5)
+24
(1.2)

Table of Contents

Related product manuals