EasyManua.ls Logo

Xtralis ADPRO Presidium - Figure 50: Alarm Logic

Xtralis ADPRO Presidium
122 pages
Print Icon
To Next Page IconTo Next Page
To Next Page IconTo Next Page
To Previous Page IconTo Previous Page
To Previous Page IconTo Previous Page
Loading...
ADPRO Presidium by Xtralis Installation and User Manual
Doc. 12384_05 59
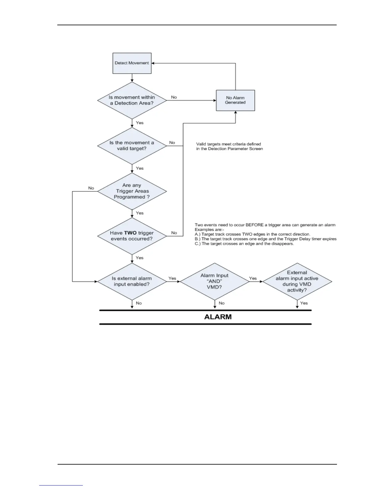
The following figure defines the Logic used to generate VMD alarms. It is important to note that
Trigger Areas require 2 events before an alarm is generated.
Figure 50: Alarm Logic

Table of Contents

Related product manuals