EasyManua.ls Logo

Avid Technology MV3000 DELTA - Machine Bridge: Control Connections

Avid Technology MV3000 DELTA
188 pages
Print Icon
To Next Page IconTo Next Page
To Next Page IconTo Next Page
To Previous Page IconTo Previous Page
To Previous Page IconTo Previous Page
Loading...
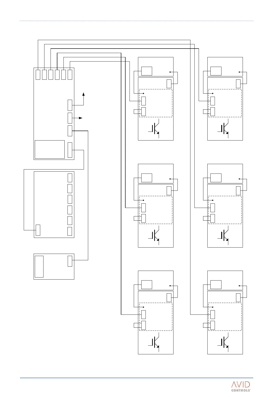
Appendix B: Electrical Connection Diagrams T1689 Technical Manual Rev 07
Machine Bridge: Control Connections MV3000 Air Cooled DELTA
Page 176
11.3 MACHINE BRIDGE: CONTROL CONNECTIONS
MVC
3003-40xx
SM
PS
DC+
DC-
A
B
C
PL1
TB1
PL2
PL2
Interlock
DIB
PL3
DC +/-
MVC3003-40xx
SMPS
DC+
DC-
A
B
C
PL1
TB1
PL2
PL2
Interlock
DIB
PL3
DC +/-
MVC3003-40xx
SMPS
DC+
DC-
A
B
C
PL1
TB1
PL2
PL2
Interlock
DIB
PL3
DC +/-
MVC3003-40xx
SMPS
DC+
DC-
A
B
C
PL1
TB1
PL2
PL2
Interlock
DIB
PL3
DC +/-
MVC3003-40xx
SMPS
DC+
DC-
A
B
C
PL1
TB1
PL2
PL2
Interlock
DIB
PL3
DC +/-
MVC3003-40xx
SMPS
DC+
DC-
A
B
C
PL1
TB1
PL2
PL2
Interlock
DIB
PL3
DC +/-
MVC3001-400x
PL7
PL6
PL5
PL4
PL3
PL2PL12
SK5
PL20
DELTA 1
Keypad
DELTA
Rectifier
Control
PL10
Optional
Communications
Modules
DELTA 6
#
#
#
#
#
#
#
#
#
#
#
#
#
#
#
#
#
#
##
Mains Voltage Monitor
(Optional)
I/O
Termination Panel
MV3000e Controller
MVD DELTA
Module #1
MVD DELTA
Module #4
MVD DELTA
Module #2
MVD DELTA
Module #5
MVD DELTA
Module #3
MVD DELTA
Module #6
MVC3006-4003
PL27
PL28
R
S
T
MVC3002-4001
TB6
TB5 TB4
TB3
TB2
TB1
PL1

Table of Contents

Related product manuals