EasyManua.ls Logo

Barco DP2K-12C - Interconnection Diagram

Barco DP2K-12C
359 pages
Print Icon
To Next Page IconTo Next Page
To Next Page IconTo Next Page
To Previous Page IconTo Previous Page
To Previous Page IconTo Previous Page
Loading...
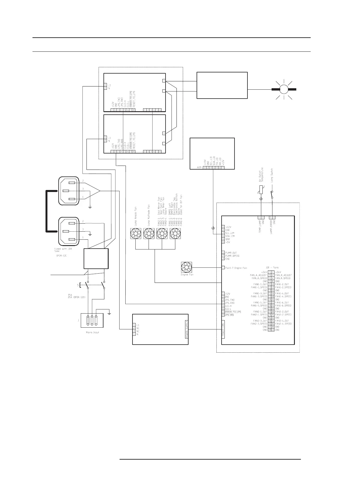
2. General
2.5 Interconnection diagram
Overview
J263
J20
Mains Filter
25A
J16
J18
J600
J600
Electronics Box
Signal Backplane
Start Pulse Generator
SPG
Switched Mode
Power Supply
J802
J12
J700 - J701
J700 - J701
Lamp Info &
Motor Control
Lamp
J10
Mains Filter
60A
Mains Switch & Fuse
LPS
LPS
Image 2-9
R5905043 DP2K-12C/11CX 19/02/2018 17

Table of Contents

Other manuals for Barco DP2K-12C

Related product manuals