EasyManua.ls Logo

Belden thinklogical SMP2 - Appendix G: Protocols and Port Numbers

Belden thinklogical SMP2
79 pages
Print Icon
To Next Page IconTo Next Page
To Next Page IconTo Next Page
To Previous Page IconTo Previous Page
To Previous Page IconTo Previous Page
Loading...
System Management Portfolio 2.0 Product Manual Rev. C, Feb. 2020
Page 77
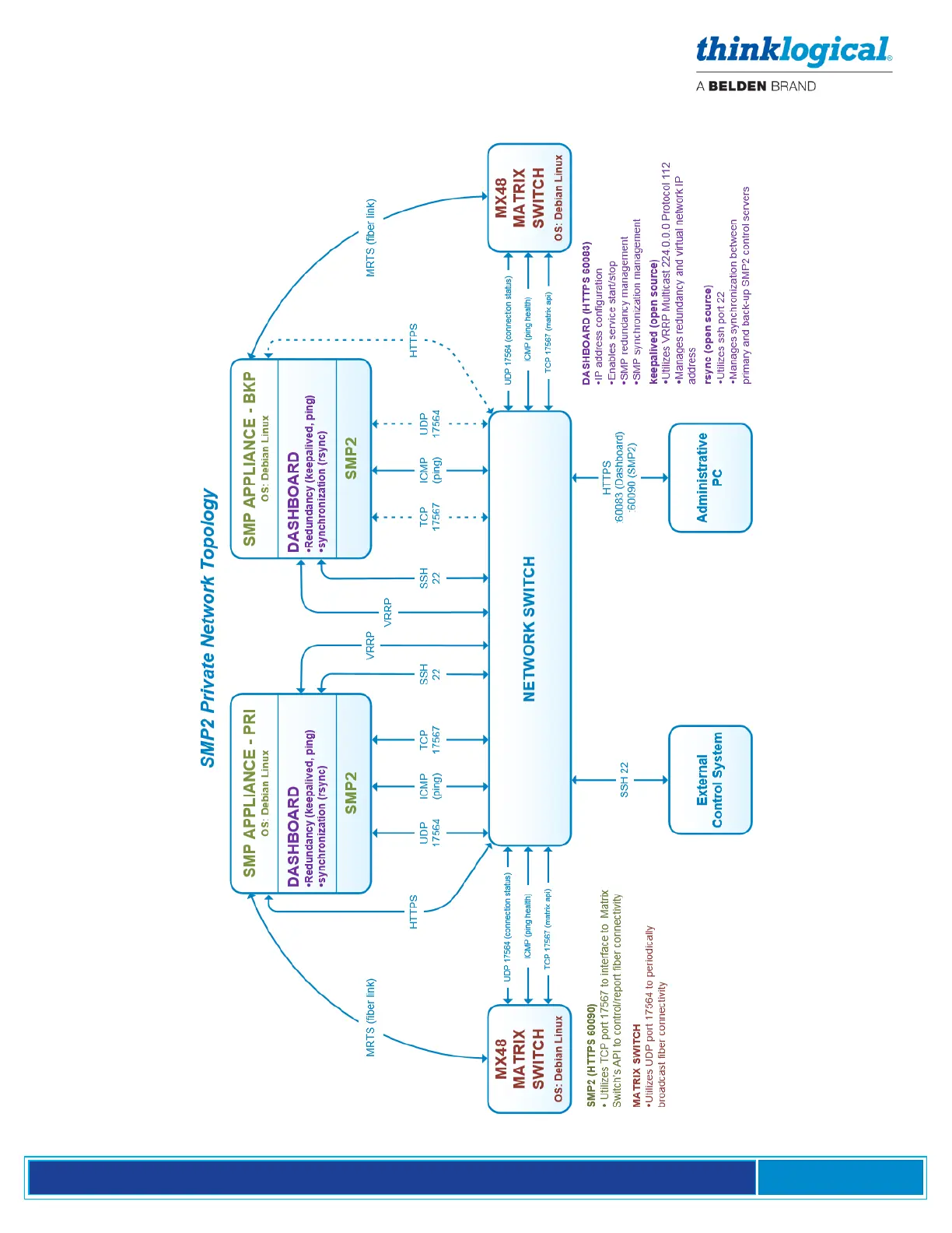
Appendix G: Protocols and Port Numbers
This figure is for the use of
network administrators in a
secure computing
environment. It illustrates the
protocols and port numbers used
in Thinklogical Matrix Switching
systems.

Table of Contents