EasyManua.ls Logo

Brookfield TT100 - Figure 2-3:NEMA 7 - Explosion Proof 115 VAC 50;60 Hz Installation

Brookfield TT100
134 pages
Print Icon
To Next Page IconTo Next Page
To Next Page IconTo Next Page
To Previous Page IconTo Previous Page
To Previous Page IconTo Previous Page
Loading...
Installation
2-6 P/N M/97-520
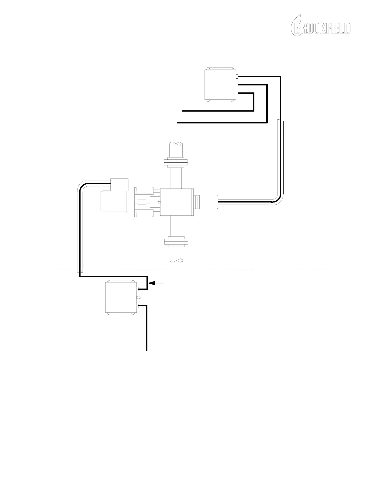
Figure 2-3:NEMA 7 - Explosion Proof 115 VAC 50/60 Hz Installation
MOTOR
CONTROL
ENCLOSURE
TORQUE SENSOR
ENCLOSURE
ELECTRONICS
POWER CABLE
NOTE: REFER TO DRAWING NUMBER CA1-035 IN APPENDIX B FOR ELECTRICAL CONNECTIONS.
NOTE: ALL CONNECTIONS SHALL BE TERMINATED ACCORDING TO FACTORY MUTUAL NEMA 7
SPECIFICATIONS.
POWER CABLE
CUSTOMER SUPPLIED 4 - 20 mA OUTPUT SIGNAL CABLE
HAZARDOUS (CLASSIFIED) AREA
NON-HAZARDOUS AREA
NON-HAZARDOUS AREA
CUSTOMER SUPPLIED CONDUIT
CUSTOMER SUPPLIED CONDUIT
CUSTOMER
SUPPLIED
MOTOR POWER
CABLE

Table of Contents

Related product manuals