EasyManua.ls Logo

Fasttel FT600KSIP - Auto-Provisioning; Provisioning Principle

Fasttel FT600KSIP
81 pages
Print Icon
To Next Page IconTo Next Page
To Next Page IconTo Next Page
To Previous Page IconTo Previous Page
To Previous Page IconTo Previous Page
Loading...
FT600(K)SIP Door Phone Administrator Guide
www.fasttel.com FT600(K)SIP
68
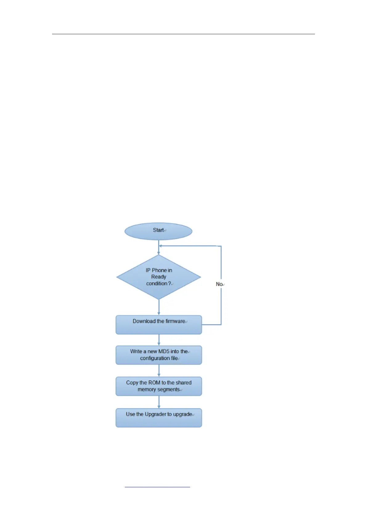
19. Auto-provisioning
Configurations and upgrading on Fasttel door phone can be done on the web
interface via one-time auto-provisioning and scheduled auto-provisioning via
configuration files, thus saving you from setting up configurations needed one
by one manually on the door phone.
19.1. Provisioning Principle
Auto-provisioning is a feature used to configure or upgrade the devices in batch
via third party servers. DHCP, PNP, TFTP, FTP, HTTPS are the protocols used by
the Fasttel intercom devices to access the URL of the address of the third party
server which stores configuration files and firmware, which will then be used to
to update the firmware and the corresponding parameters on the door phone.

Table of Contents

Related product manuals