EasyManua.ls Logo

Mash Seventy - Chapter 4 EI System Diagnosis Section 2 EI System Technical Features; Section 2 EI System Technical Features

Mash Seventy
223 pages
Print Icon
To Next Page IconTo Next Page
To Next Page IconTo Next Page
To Previous Page IconTo Previous Page
To Previous Page IconTo Previous Page
Loading...
Chapter 4 EI system diagnosis Section 2 EI system technical features
45
Section 2 EI System technical features
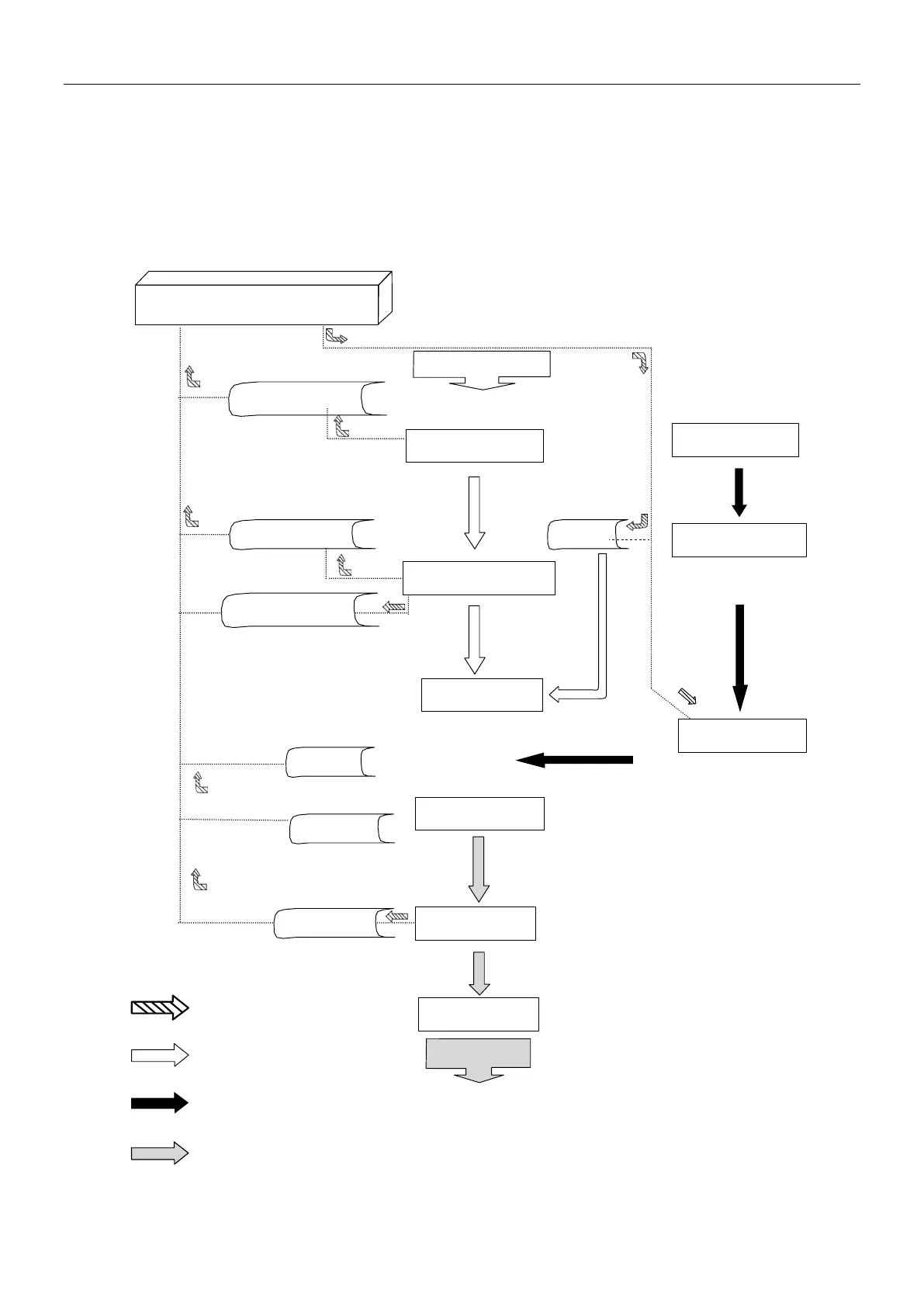
EI SYSTEM’S CONTROL DIAGRAM
CKP Sensor
AIR
MAP & IAT Sensor
(Temperature function)
TP
Sensor
ISC
Solenoid
THROTTLE BODY
O
2
Sensor
EXHAUST PIPE
ECU
AIR CLEANER
FUEL INJECTOR
FUEL PUMP
FUEL TANK
CYLINDER
INTAKE PIPE
EXHAUST GAS
MUFFLER
:Electrical signal flow
: Air flow
: Fuel flow
: Exhaust gas flow
MAP & IAT Sensor
(Pressure function)
CLT Sensor

Table of Contents

Related product manuals