EasyManua.ls Logo

Micom P631 - Page 205

Micom P631
638 pages
Print Icon
To Next Page IconTo Next Page
To Next Page IconTo Next Page
To Previous Page IconTo Previous Page
To Previous Page IconTo Previous Page
Loading...
64Z5118A
Parameter
set 1
set 2
set 3
set 4
THRM1:
Max.perm.cool.tmpPSx
081 080
082 080
083 080
084 080
THRM1:
Default CTA PSx
081 081
082 081
083 081
084 081
THRM1:
Rel. O/T warning PSx
081 079
082 079
083 079
084 079
THRM1:
Rel. O/T trip PSx
081 076
082 076
083 076
084 076
THRM1:
Hysteresis trip PSx
081 078
082 078
083 078
084 078
Parameter
set 1
set 2
set 3
set 4
THRM1:
Iref PSx
081 074
082 074
083 074
084 074
THRM1:
Start.fact.OL_RC PSx
081 075
082 075
083 075
084 075
THRM1:
Tim.const.1,>Ibl PSx
081 082
082 082
083 082
084 082
THRM1:
Tim.const.2,<Ibl PSx
081 083
082 083
083 083
084 083
THRM1:
Max.perm.obj.tmp.PSx
081 077
082 077
083 077
084 077
THRM1:
Warning pre-trip PSx
081 085
082 085
083 085
084 085
THRM1:
Pre-trip t. left,TH1
[ 004 153 ]
THRM1:
Coolant temp. TH1
[ 004 154 ]
THRM1:
Object temperat.,TH1
[ 004 151 ]
THRM1:
Status replica, TH1
[ 004 150 ]
THRM1:
Trip signal
[ 039 123 ]
THRM1:
Warning
[ 039 124 ]
THRM1:
Setting error,block.
[ 039 126 ]
THRM1:
Within pre-trip time
[ 039 153 ]
SFMON:
Setting error THRM1
[ 098 038 ]
MAIN:
Gen. trip command 1
[ 036 071 ]
THRM1:
Temp. offset repl. 1
[ 004 170 ]
THRM1:
Stat. repl., p.u.TH1
[ 004 204 ]
THRM1:
Object temp. p.u. 1
[ 004 205 ]
THRM1:
Coolant temp. p.u. 1
[ 004 206 ]
THRM1:
Starting k*Iref>
[ 039 151 ]
THRM1:
I
305 220
THRM1:
Tim.const.1,>Ibl PSx
[ * ]
THRM1:
Tim.const.2,<Ibl PSx
[ * ]
THRM1:
Max.perm.obj.tmp.PSx
[ * ]
THRM1:
Max.perm.cool.tmpPSx
[ * ]
THRM1:
Default CTA PSx
[ * ]
THRM1:
Rel. O/T warning PSx
[ * ]
THRM1:
Rel. O/T trip PSx
[ * ]
THRM1:
Hysteresis trip PSx
[ * ]
THRM1:
Warning pre-trip PSx
[ * ]
THRM1:
Operating mode
[ 039 121 ]
1: Absolute replica
2: Relative replica
1
2
< 0.1Iref
I/Iref
THRM1:
Iref PSx
[ * ]
THRM1:
Start.fact.OL_RC PSx
[ * ]
kPIref
AR_MV
MAIN:
Protection active
306 001
IP,max,y
THRM1:
Enabled
[ 039 129 ]
THRM1:
Block. by CTA error
305 221
Coolant temperature
THRM1:
Reset replica
[ 039 125 ]
THRM1:
With CTA
305 222
THRM1:
Replica block EXT
[ 039 150 ]
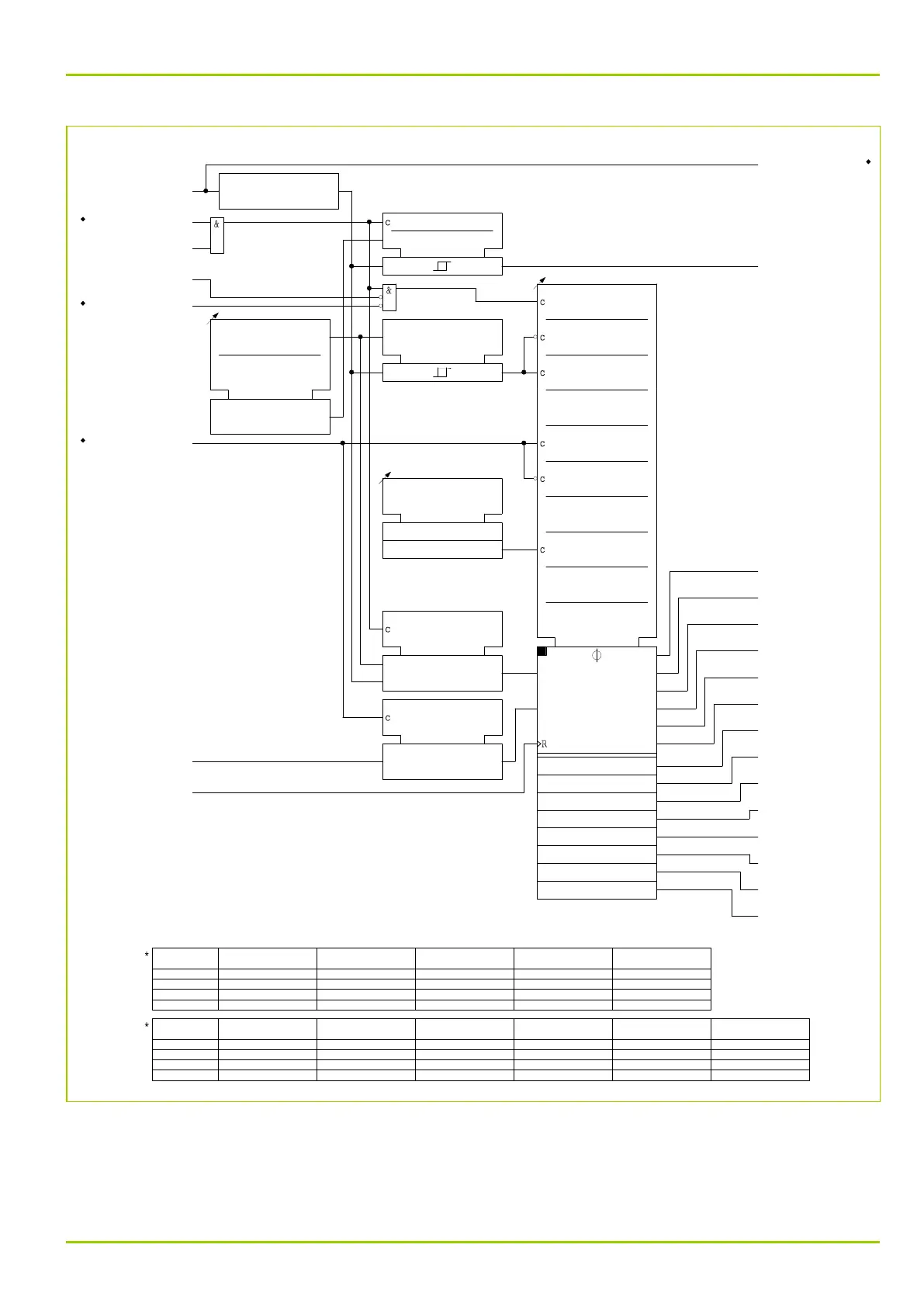
Fig. 3-114: Thermal overload protection
3 Operation
P631
P631/EN M/R-11-C // P631-310-650 3-149

Table of Contents

Related product manuals